前言
中华人民共和国文物保护行业标准
文物建筑电气火灾防控技术规范
Specification for electric fire prevention and control technology of heritage buildings
WW/T 0126-2025
国家文物局
2025-01-20 发布
2025-06-01 实施
本文件按照GB/T 1.1-2020《标准化工作导则 第1部分:标准化文件的结构和起草规则》的规定起草。
请注意本文件的某些内容可能涉及专利。本文件的发布机构不承担识别专利的责任。
本文件由国家文物局提出。
本文件由全国文物保护标准化技术委员会(SAC/TC 289)归口。
本文件起草单位:应急管理部沈阳消防研究所、云南省消防救援总队、北京市建筑设计研究院有限公司、故宫博物院、沈阳美宝控制有限公司、绿州检验有限公司、上海华宿电气股份有限公司。
本文件主要起草人:刘凯、李小白、丁宏军、刘大明、常金国、陈方、张颖琮、杨瑞新、孙成群、王波、谢照荣、费春祥、余龙力。
1范围
本文件规定了文物建筑的功能分类、电气火灾风险评价、电气火灾隐患整改、电气火灾防控措施设置和安全用电管理与安全检查。
本文件适用于使用电能的且具有火灾危险性文物建筑的电气火灾风险评价、电气火灾隐患整改、电气火灾防控措施设置和安全用电管理与安全检查。本文件不适用于正在修缮中的文物建筑的电气火灾风险评价。
2规范性引用文件
下列文件中的内容通过文中的规范性引用而构成本文件必不可少的条款。其中,注日期的引用文件,仅该日期对应的版本适用于本文件;不注日期的引用文件,其最新版本(包括所有的修改单)适用于本文件。
GB 50116 火灾自动报警系统设计规范
GB 50166 火灾自动报警系统施工及验收标准
GB 50303 建筑电气工程施工质量验收规范
GB 51348 民用建筑电气设计标准
3术语和定义
下列术语和定义适用于本文件。
3.1 电源管理系统 power management system
文物建筑中设置的用于实时监测其配电系统电压、电流、温度等运行参数的系统。
3.2 电气火灾隐患监控系统 electric fire hazards monitoring system
文物建筑中设置的具有实时监测配电回路运行参数,并在电气系统中出现可能引发电气火灾的故障时发出监控报警的电源管理系统和电气火灾监控系统等。
4文物建筑分类
文物建筑应根据电气火灾的防控需求,按照其使用功能进行分类,并应符合表1的规定。
5文物建筑电气火灾风险评价
5.1 一般要求
5.1.1 文物建筑的电气火灾风险评价应包括专业性评价和常规评价两种评价形式,文物建筑的管理使用单位应组织专业人员或委托具有相应从业条件的单位对文物建筑进行专业性电气火灾风险评价或常规性电气火灾风险评价。
5.1.2 专业性文物建筑电气火灾风险评价的频次应符合下列规定:
a)文物建筑电气系统进行改造,并投入运行1年后,应进行1次专业性电气火灾风险评价;
b)文物建筑发生电气火灾事故后,应进行1次专业性电气火灾风险评价;
c)常规性电气火灾风险评价的结论为整体高风险,应进行1次专业性电气火灾风险评价。
5.1.3 专业性文物建筑电气火灾风险评价的内容应符合表2和表3的规定。
5.1.4 常规性文物建筑电气火灾风险评价的频次应符合下列规定:
a)省级以上文物保护单位,每年应至少进行1次常规性电气火灾风险评价;
b)其他文物建筑每年宜进行1次常规性电气火灾风险评价;
c)电气系统未实现集中维护管理的文物建筑应加大常规性电气火灾风险评价的频次。
5.1.5 常规性文物建筑电气火灾风险评价的内容应符合表2和表4的规定。
5.1.6 文物建筑的管理使用单位应对电气火灾风险评价过程中发现的电气火灾隐患应进行整改。
5.2 评价内容
5.2.1 评价单元
文物建筑电气火灾风险评价应包括安全用电管理单元和电气系统单元的电气火灾风险评价。
5.2.2 安全用电管理单元
5.2.2.1 评价要素
安全用电管理单元的评价应包括下列项目:
a)组织机构;
b)安全用电管理制度;
c)人员资质和技能;
d)维护管理。
5.2.2.2 组织机构项目的评价内容
组织机构项目的评价应包括下列分项中具有电气火灾风险的内容:
a)责任部门;
b)安全责任人。
5.2.2.3 安全用电管理制度项目的评价内容
安全用电管理制度项目的评价应包括下列分项中具有电气火灾风险的内容:
a)安全责任制;
b)制度制定;
c)制度实施。
5.2.2.4 人员资质和技能项目的评价内容
人员资质项目的评价应包括下列分项中具有电气火灾风险的内容:
a)执业资格;
b)人员培训;
c)技能水平。
5.2.2.5 维护管理项目的评价内容
维护管理项目的评价应包括下列分项中具有电气火灾风险的内容:
a)技术档案;
b)维护记录。
5.2.3 电气系统单元
5.2.3.1 评价要素
电气系统单元的评价应包括组成文物建筑电气系统的下列项目类别:
a)配电装置;
b)接地系统;
c)配电线路;
d)用电设备;
e)电气火灾隐患监测系统。
5.2.3.2 配电装置项目类别的评价内容
配电装置项目类别中每一个配电箱(柜、盘)应分别作为1个独立的项目进行电气火灾风险评价,项目的评价应包括该项目下列分项中具有电气火灾风险的内容:
a)选型;
b)设置;
c)运行。
5.2.3.3 接地系统项目类别的评价内容
接地系统项目类别中每一个接地系统应分别作为1个独立的项目进行电气火灾风险评价,项目的评价应包括该项目下列分项中具有电气火灾风险的内容:
a)接地形式;
b)接地线路;
c)接地电阻。
5.2.3.4 配电线路项目类别的评价内容
配电线路项目类别中各配电箱(柜)的每一个配电回路及该配电回路上设置的保护电器、插座、照明开关应分别作为1个独立的项目进行电气火灾风险评价,项目的评价应包括该项目下列分项中具有电气火灾风险的内容:
a)选型;
b)敷设/设置;
c)运行。
5.2.3.5 用电设备项目类别的评价内容
用电设备项目类别应包括在建筑本体或建筑内设置、使用的照明灯具、电热器具、空调器具、电气取暖设备、电动机类设备及其他用电设备,每一个用电设备、每一路霓虹灯或节日彩灯应分别作为1个独立的项目进行电气火灾风险评价,项目的评价应包括下列分项中具有电气火灾风险的内容:
a)选型;
b)设置;
c)运行。
5.2.3.6 电气火灾隐患监控系统项目类别的评价内容
电气火灾隐患监控系统项目类别应包括在文物建筑内设置的电源管理系统和电气火灾监控系统,每一个独立设置电源管理系统和电气火灾监控系统应分别作为1个独立的项目进行电气火灾风险评价,电气火灾隐患监控系统项目的评价应包括下列分项中具有电气火灾风险的内容:
a)选型;
b)设置;
c)运行。
5.3 评价流程
文物建筑电气火灾风险评价包括前期准备、现场检查、电气火灾风险评价和建筑电气火灾风险评价报告编制等。文物建筑电气火灾风险评价流程应符合图1的规定。
5.4 前期准备
5.4.1 工作要素
前期准备工作应包括收集电气火灾风险评估所需的相关资料和进行建筑基本用电情况的核查。
5.4.2 资料收集要求
在进行风险评价前,应收集文物建筑电气系统设计文件、使用管理单位安全用电的制度文件和电气系统日常维护的记录文件等与电气火灾风险评价有关的技术资料。
5.4.3 基本用电情况核查
基本用电情况核查应包含下列内容,文物建筑进行首次专业电气火灾风险评价前,应对a)、b)、c)项进行核查并记录;文物建筑的后续专业性电气火灾风险评价和常规性电气火灾风险评价,应对d)项进行核查并记录:
a)变电所配电柜(箱);
b)设备数量、设备名称、设备编号、规格型号、额定容量、计算电流、回路数量、配电范围;
c)配电回路编号、配电回路带载的用电设备;
d)电气系统改动情况。
5.5 现场检查
5.5.1 安全用电管理单元的现场检查
安全用电管理单元的现场检查应符合下列规定:
a)应按照项目→分项→子项的顺序,逐一检查每个项目中所有分项、子项的电气火灾风险情况;
b)各项目、分项、子项的检查内容、要求和方法应符合附录B.1的规定;
c)应根据各子项的检查结果,直接判定该子项的电气火灾危险等级,各子项电气火灾危险等级的判定应符合附录B.1的规定;
d)应参照附录B.1的格式表格编制现场检查记录表格,并认真填写现场检查记录。
5.5.2 电气系统单元的现场检查
电气系统单元的现场检查应符合下列规定:
a)应按照项目类别→项目→分项→子项的顺序,逐一检查每个项目类别中所有项目、分项、子项的电气火灾风险情况;
b)各项目类别、项目、分项、子项的检查内容、要求和方法应符合附录B.2的规定;
c)应根据各子项的检查结果,直接判定该子项的电气火灾危险等级,各子项电气火灾危险等级的判定应符合附录B.2的规定;
d)应参照附录B.2的格式表格编制现场检查记录表格,并认真填写现场检查记录;
e)对电气系统进行现场检查时,系统各项目运行参数的测量应在电气设备和线路经过1h以上时间的有载运行,进入正常热稳定工作状态,其温度变化率小于1℃/h后进行;检测用的仪器等,应按国家现行有关规程校准或检定合格。
5.6 风险判定
5.6.1 评价要素
文物建筑电气火灾风险等级的评价应包括安全用电管理和电气系统两个方面的电气火灾风险等级评价,并应分别确定安全用电管理单元和电气系统评价的电气火灾风险等级。
5.6.2 安全用电管理单元风险等级的评价
5.6.2.1 安全用电管理单元风险等级的评价原则
安全用电管理单元的电气火灾风险等级,应根据该单元各项目的电气火灾风险级别判定结果确定,并应符合下列规定:
a)评级单元的电气火灾风险划分为高、中、低3个风险等级;
b)评价单元的电气火灾风险等级应根据该评价单元所包括项目电气火灾风险级别的判定结果确定,并应符合表5的规定。
5.6.2.2 安全用电管理单元项目风险等级的判定原则
安全用电管理单元各项目存在的电气火灾风险级别的判定应符合下列规定:
a)项目的电气火灾风险划分为高、中、低3个风险级别;项目的电气火灾风险级别由该项目所包括子项电气火灾隐患的最高危险级别确定,并应符合表6的规定;
b)分项的电气火灾隐患划分为高、中、低3个危险级别;各子项电气火灾隐患危险级别的判定应符合附录A.1的规定。
5.6.3 电气系统单元风险等级的评价
5.6.3.1 电气系统单元风险等级的评价原则
电气系统评价单元的电气火灾风险等级,应根据电气系统评价单元的现场检查结果综合确定,并应符合下列规定:
a)电气系统评价单元的电气火灾风险划分为整体高风险、局部高风险、整体中风险、局部中风险、整体低风险5个风险等级;
b)电气系统评价单元的电气火灾风险等级,应根据该评价单元所包括项目类别电气火灾风险级别的判定结果确定,并应符合表7的规定。
5.6.3.2 电气系统单元项目类别风险等级的判定原则
电气系统单元中每个项目类别由多个独立的评价项目组成时,各项目类别存在的电气火灾风险级别的判定应符合下列规定:
a)项目类别的电气火灾风险划分为整体高风险、局部高风险、整体中风险、局部中风险、整体低风险5个风险级别;
b)项目类别的电气火灾风险级别由该项目类别所包括项目的电气火灾风险级别和各电气火灾风险级别项目的数量综合确定,并应符合表8的规定。
5.6.3.3 项目类别各项目风险等级的判定原则
项目类别的各项目存在的电气火灾风险级别的判定应符合下列规定:
a)项目的电气火灾风险划分为高、中、低3个风险级别;项目的电气火灾风险级别由该项目所包括子项电气火灾隐患的最高危险级别确定,并应符合表6的规定;
b)子项的电气火灾隐患划分为高、中、低3个危险级别;各子项电气火灾隐患危险级别的判定应符合附录A.2的规定;
c)电气火灾隐患监控系统的所有子项均为低风险时,系统监控范围的配电线路及其配接的用电设备项目中所包含的为中危险级别子项可调整为低危险级别子项。
5.7 报告编制
5.7.1 应根据文物建筑安全用电安全管理单元和电气系统单元的电气火灾风险等级评价结果作出评价结论,并针对发现的电气火灾隐患逐一提出整改措施。
5.7.2 文物建筑电气火灾风险评价结束后应编制评价报告,评价报告应包括下述内容:
a)管理使用单位概况;
b)评价机构及参与评价人员情况;
c)建筑电气系统配置情况;
d)现场检查情况(现场检查表可作为附件);
e)评价结论;
f)整改措施建议。
6文物建筑电气火灾隐患整改
6.1 文物建筑电气火灾隐患整改原则
6.1.1 文物建筑管理使用单位应根据文物建筑电气火灾风险评估报告,结合文物建筑实际情况,对存在的电气火灾隐患制定整改计划并组织实施,直至消除隐患。
6.1.2 文物建筑火灾隐患的整改原则应符合下列规定:
a)存在高危险等级的火灾隐患应优先整改;
b)不具备一次整改到位条件的,可逐步进行整改,直至消除所有高、中危险等级的火灾隐患;
c)火灾隐患整改期间,应严格文物建筑安全用电管理,加强日常巡查检查;
d)文物建筑火灾隐患的整改不应破坏文物风貌。
6.1.3 火灾隐患整改完成后,文物建筑的管理使用单位应组织对隐患整改情况进行验收;对不符合整改要求的,应重新进行整改。
6.1.4 正在修缮中的文物建筑存在电气火灾隐患的,文物建筑的管理使用单位应责成施工单位限期整改;未消除隐患前,应暂时停止施工。
6.2 文物建筑电气火灾隐患的整改要求
6.2.1 安全用电管理单元电气火灾隐患的整改要求应符合本文件附录B.1的规定。
6.2.2 电气系统单元电气火灾隐患的整改要求应符合本文件附录B.2的规定。
6.2.3 文物建筑电气系统的改造、维修需要履行审批程序的,应履行审批程序获得许可后方可实施;从事配电线路改造、维修的人员应具有法定的电工执业资质。
6.2.4 文物建筑电气系统改造、维修结束后,应按照GB 50303的规定进行验收,验收不合格应进行整改。
7文物建筑电气火灾防控措施
7.1 文物建筑用电的一般规定
7.1.1 文物建筑中宜优先选择具有防火性能的用电设备,配电线路应选择外护套燃烧性能不低于B1级的电线电缆。
7.1.2 除需要不间断供电的用电设备外,文物建筑中的用电设备在使用结束后,应切断设备供电电源。
7.1.3 文物建筑确需使用电动自行车充电装置和电动车辆充电桩时,应在文物建筑本体外集中设置,并应与文物建筑本体保持绝对的安全距离。
7.1.4 正在修缮中的文物建筑,应做好临时用电线路、设备的防护及管理。
7.1.5 参观游览类文物建筑内部,除需要不间断供电的用电设备外,不宜进行其他用电行为;照明灯具的光源应采用LED等冷光源、灯具外壳应采用不燃材料。
7.1.6 参观游览类、文化展示类、居住类、经营服务类、公益办公类、生产加工类及其他类型文物建筑内部,除为满足生活、经营、办公、教学等活动必需的用电设备和监测报警等设备用电外,不宜有其他用电行为。
7.2 电气火灾隐患监控系统
7.2.1 通用要求
7.2.1.1 文物建筑电气火灾隐患整改后,宜设置电源管理系统或电气火灾监控系统;同时设置电源管理系统和电气火灾监控系统时,应采用统一的电气火灾隐患监控管理平台;电源管理系统、电气火灾监控系统的设置不应破坏文物风貌。
7.2.1.2 系统设置电气火灾监控系统时,系统的选型应符合下列规定:
a)应选择符合国家消防产品准入制度规定的电气火灾监控系统产品;
b)宜选择非独立式电气火灾监控探测器与电气火灾监控设备组成的系统;
c)非独立式电气火灾监控探测器与电气火灾监控设备可采用有线或无线通讯方式;
d)产品的技术性能应满足设置场所环境温度、湿度及防护等级的实际需求;
e)应选择纯阻性或具有补偿功能的剩余电流式电气火灾监控探测器。
7.2.1.3 文物建筑设置的电源管理系统、电气火灾监控系统,宜具有实时监测每一个配电回路工作电压、电流等运行参数,并具有工作电压、电流超限报警功能。
7.2.1.4 电气火灾监控系统的选型和设置除应符合本文件的规定外,还应符合GB50116的规定。
7.2.1.5 电气火灾监控系统的施工及验收应符合GB50166的规定。
7.2.2 参观游览类、公益办公类、生产加工类、配电系统集中管理的经营服务类文物建筑电气火灾监控系统的设置
7.2.2.1 符合下列条件之一的参观游览类、公益办公类、生产加工类、配电系统集中管理的经营服务类文物建筑可不设置剩余电流式电气火灾监控探测器:
a)配电回路采用阻燃性能为A级的阻燃耐火电线电缆、线路敷设方式符合相关工程技术标准的规定,且选用具有防火性能用电设备的文物建筑;
b)平时无人使用,偶尔有人参观游览,内部只有照明及监测报警设备用电,且无人参观游览期间,除监控报警设备用电外没有其他用电行为的参观游览类文物建筑。
7.2.2.2 符合下列条件之一的参观游览类、公益办公类、生产加工类、配电系统集中管理的经营服务类文物建筑应设置剩余电流式电气火灾监控探测器:
a)不符合7.2.2.1a)条规定的文物建筑;
b)设置需要长期通电运行用电设备的文物建筑。
7.2.2.3 符合下列条件之一的参观游览类、公益办公类、生产加工类、配电系统集中管理的经营服务类文物建筑可不设置故障电弧探测器:
a)照明灯具与其他用电设备共用同一配电回路的文物建筑;
b)照明灯具采用阻燃性能为A级的阻燃耐火电线电缆、线路敷设方式符合相关工程技术标准的规定,且采用燃烧性能等级不低于B1级灯具及其配件的文物建筑。
7.2.2.4 符合下列条件之一的参观游览类、办公教学类、生产加工类、配电系统集中管理的经营服务类文物建筑宜设置故障电弧探测器:
a)照明灯具采用单独的配电回路,且配电线路采用阻燃性能低于A级的电线电缆;
b)灯座、灯头等灯具配件无阻燃性能。
7.2.2.5 参观游览类、公益办公类、生产加工类文物建筑可不设置限流式电气火灾保护装置,但应设置确保在非营业期间能关断建筑内所有用电设备电源的断电开关。
7.2.2.6 参观游览类、公益办公类、生产加工类、配电系统集中管理的经营服务类文物建筑电气火灾监控探测器的设置应符合下列规定:
a)应选择非独立式电气火灾监控探测器与电气火灾监控设备组成系统,探测器应采用有线或者无线通讯方式与监控设备连接;
b)剩余电流式电气火灾监控探测器应设置在建筑配电间级配电箱的出线端,设置要求应符合GB 50116的规定;
c)文物建筑中应设置用电设备断电开关,确保在非营业、生产期间能关断建筑内所有用电设备的电源;
d)每个单独设置的照明配电回路宜设置故障电弧探测器;
e)电气火灾监控探测器宜设置在配电箱内或者配电间内。
7.2.2.7 参观游览类、公益办公类、生产加工类、配电系统集中管理的经营服务类文物建筑电气火灾监控设备的设置应符合下列规定:
a)应设置在文物建筑管理使用单位设置的消防值班室或消防控制室或消防控制中心内;
b)应能集中接收并显示文物建筑范围内设置的电气火灾监控探测器的工作状态信息;
c)宜采用无线通讯方式向文物建筑消防安全责任人和消防安全管理人推送探测器报警信息。
7.2.3 居住类、配电系统分散管理的经营服务类文物建筑电气火灾监控系统的设置
7.2.3.1 居住类、配电系统分散管理的文物建筑可不设置剩余电流式电气火灾监控探测器。
7.2.3.2 符合下列条件之一的居住类、配电系统分散管理的文物建筑可不设置故障电弧探测器:
a)照明灯具与其他用电设备共用同一配电回路的文物建筑;
b)照明灯具采用阻燃性能为A级的阻燃耐火电线电缆、线路敷设方式符合相关工程技术标准的规定,且采用燃烧性能等级不低于B1级灯具及其配件的文物建筑。
7.2.3.3 符合下列条件之一的居住类、配电系统分散管理的文物建筑宜设置故障电弧探测器:
a)照明灯具采用单独的配电回路,且配电线路采用阻燃性能低于A级的电线电缆;
b)灯座、灯头等灯具配件无阻燃性能。
7.2.3.4 居住类、配电系统分散管理的文物建筑的配电回路应设置电流和温度监控探测器。
7.2.3.5 居住类、配电系统分散管理的文物建筑电气火灾监控探测器的设置应符合下列规定:
a)宜选择非独立式电气火灾监控探测器与电气火灾监控设备组成系统;不具备条件组成系统时,可以选择独立式电气火灾监控探测器,但应在建筑内便于观察的部位设置报警指示灯,监控探测器报警后,应点亮报警指示灯;
b)建筑内每个配电回路均应设置限流式电气火灾保护装置;
c)每个单独设置的照明配电回路宜设置故障电弧探测器;
d)故障电弧探测器和限流式电气火灾保护装置宜设置在建筑的配电箱中,并具有联动切断户内用电设备供电电源的功能;
e)电动自行车充电的配电回路应设置与该回路同时使用用电设备最大功率相匹配的限流式电气火灾保护装置。
7.2.3.6 居住类、配电系统分散管理的文物建筑电气火灾监控设备的设置应符合下列规定:
a)应设置在文物建筑管理使用单位或者消防监督管理部门中设置的消防值班室、消防控制室或者消防控制中心内;
b)应能集中接收并显示文物建筑范围内设置的电气火灾监控探测器的工作状态。
8文物建筑安全用电管理
8.1 一般要求
8.1.1 文物建筑管理使用单位应建立、健全完善的安全用电管理制度,建立并保存文物建筑的用电档案。用电档案应包括以下内容:
a)用电设备种类、功率、使用年限及防火性能;
b)电气线路的材质、电气参数及使用年限;
c)配电系统的设计资料;
d)建筑内部配电线路敷设的施工图。
8.1.2 文物建筑管理使用单位应建立健全完善的电气火灾防控管理制度,并严格落实。
8.1.3 在电气改造及修缮过程中,文物建筑管理使用单位应做好临时用电设备的安全防护。
8.2 电气系统火灾隐患的日常巡查
8.2.1 文物建筑管理使用单位应组织专业人员或保安对电气系统的火灾隐患进行日常巡查,并做好记录,对发现的火灾隐患应及时整改。
8.2.2 文物建筑电气系统火灾隐患的日常巡查应符合下列规定:
a)应根据电气系统的设置情况,确定巡查部位和巡查路线,巡查路线宜与文物建筑的巡更路线相结合;
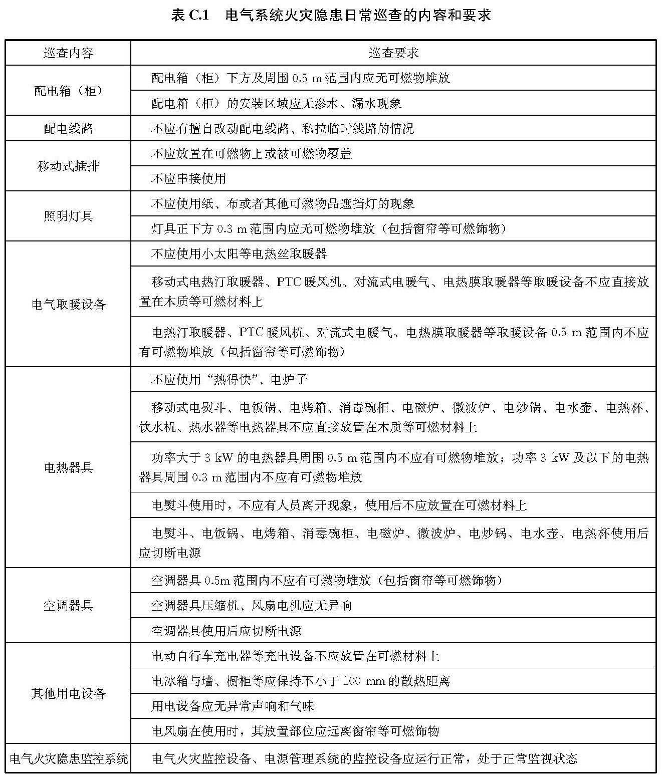
b)日常巡查的内容和要求应符合附录C.1的规定。
8.3 电气系统火灾隐患的定期检查
8.3.1 文物建筑管理使用单位应组织专业人员或委托具有相应执业条件的单位对文物建筑的电气火灾隐患进行定期检查,并做好记录,对发现的火灾隐患应及时整改。
8.3.2 文物建筑电气火灾隐患定期检查的频次应符合下列规定:
a)省级以上文物保护单位应至少每季度进行一次电气火灾隐患检查;
b)其他文物建筑应至少每半年进行一次电气火灾隐患检查;
c)举办重大活动、重大节日前应进行一次电气火灾隐患检查。
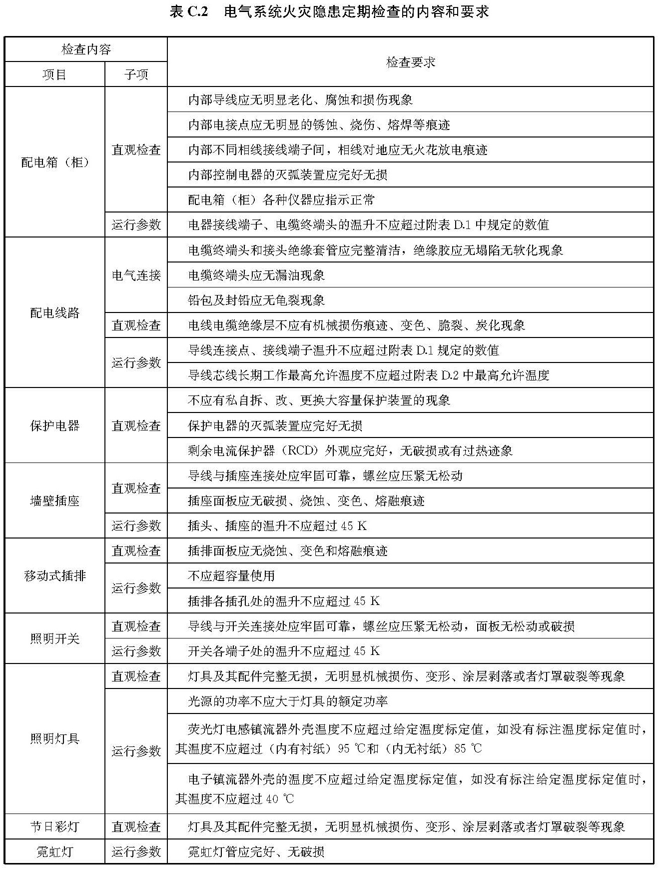
8.3.3 文物建筑电气系统火灾隐患定期检查的内容及要求应符合附录C.2的规定。
附录A(规范性)文物建筑电气火灾风险评价现场检查内容和危险等级判定要求
A.1 安全用电管理单元
A.1.1 组织机构项目的现场检查内容和危险等级判定要求应符合表A.1规定。
A.1.2 安全用电管理制度项目的现场检查内容和危险等级判定要求应符合表A.2的规定。
A.1.3 人员资质和技能项目的现场检查内容和危险等级判定要求应符合表A.3的规定。
A.1.4 维护管理项目的现场检查内容和危险等级判定要求应符合表A.4的规定。
A.2 电气系统单元
A.2.1 配电装置项目类别中每一个配电箱(柜)均应作为1个独立的项目进行检查,项目的现场检查内容和危险等级判定要求应符合表A.5的规定。
A.2.2 接地系统项目类别中每一个系统接地均应作为1个独立的项目进行检查,项目的现场检查内容和危险等级判定要求应符合表A.6的规定。
A.2.3 配电线路项目类别中的每一个配电回路及配电回路上设置的保护电器、插座、照明开关应分别作为1个独立的项目进行电气火灾风险评价,各项目的现场检查内容和危险等级判定要求应符合表A.7~表A.11的规定。
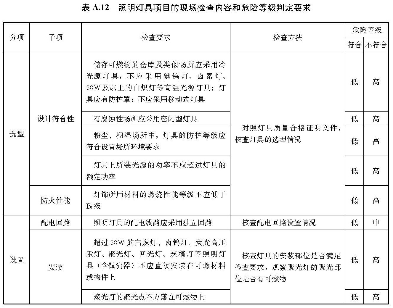
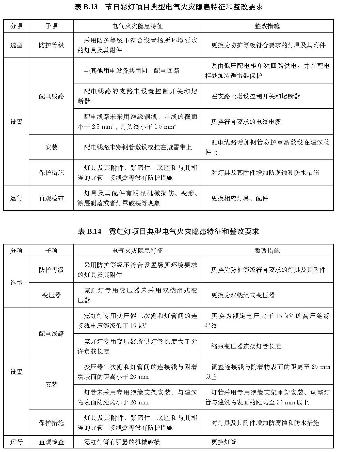
A.2.4 用电设备项目类别中的每一个用电设备、每一路霓虹灯或节日彩灯应分别作为1个独立的项目进行电气火灾风险评价,各项目的现场检查内容和危险等级判定要求应符合表A.12~表A.19的规定。
A.2.5 电气隐患监测系统项目类别中的每一个独立设置的电气火灾监控系统和电源管理系统应分别作为1个独立的项目进行电气火灾风险评价,各项目的现场检查内容和危险等级判定要求应符合表A.20~表A.21的规定。
《文物建筑电气火灾防控技术规范》WW/T0126-2025
附录B(规范性)文物建筑典型电气火灾隐患特征及整改要求
B.1 安全用电管理单元
B.1.1 组织机构项目典型电气火灾隐患特征和整改要求应符合表B.1的规定。
B.1.2 安全用电管理制度项目典型电气火灾隐患特征和整改要求应符合表B.2的规定。
B.1.3 人员资质项目典型电气火灾隐患特征和整改要求应符合表B.3的规定。
B.1.4 维护管理项目典型电气火灾隐患特征和整改要求应符合表B.4的规定。
B.2 电气系统单元
B.2.1 配电装置项目类别中配电箱(柜)项目典型电气火灾隐患特征和整改要求应符合表B.5的规定。
B.2.2 系统接地项目类别中接地系统项目典型电气火灾隐患特征和整改要求应符合表B.6的规定。
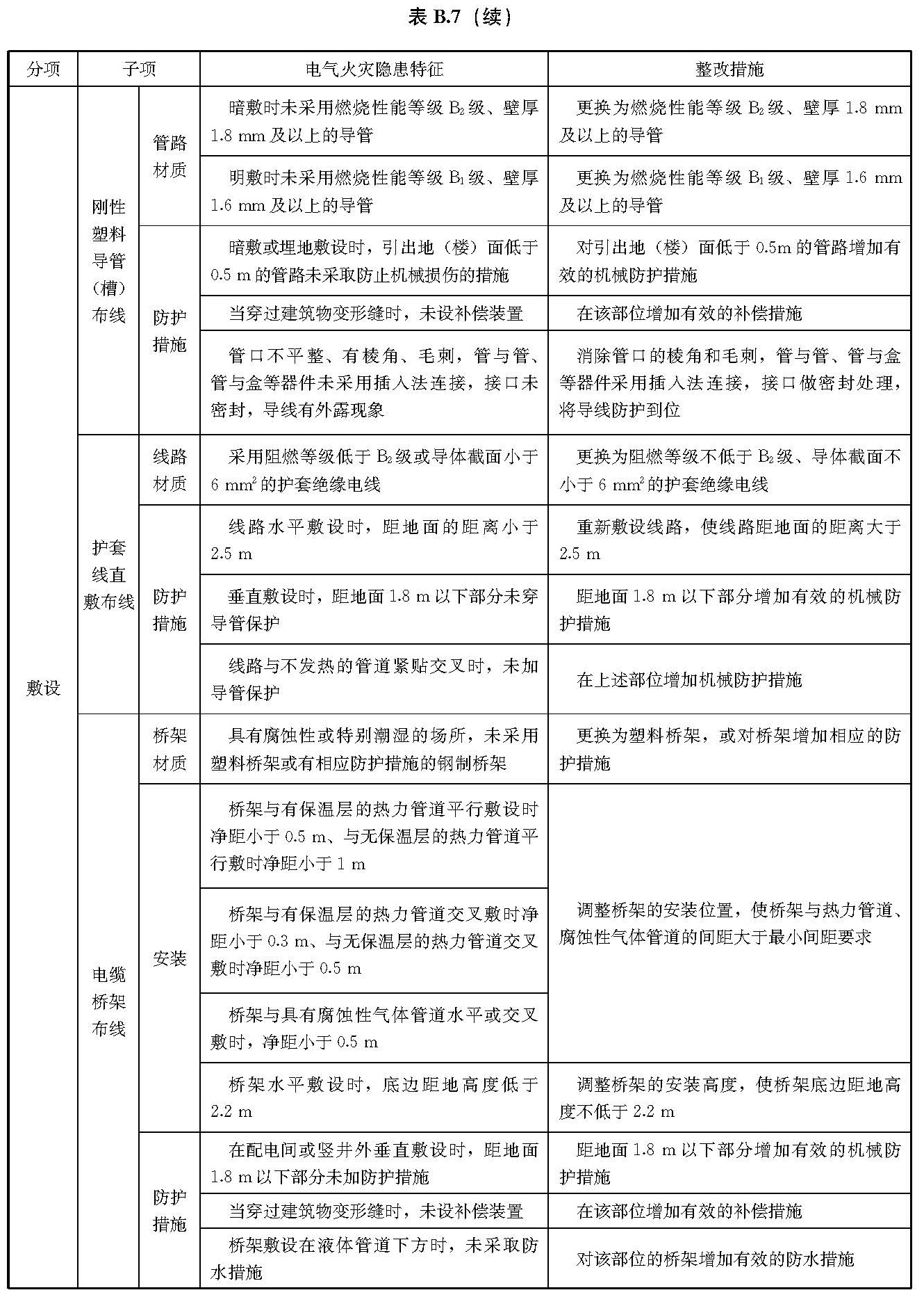
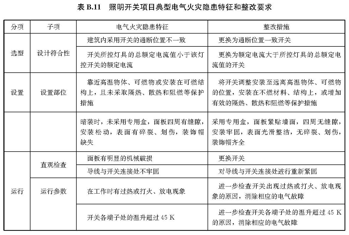
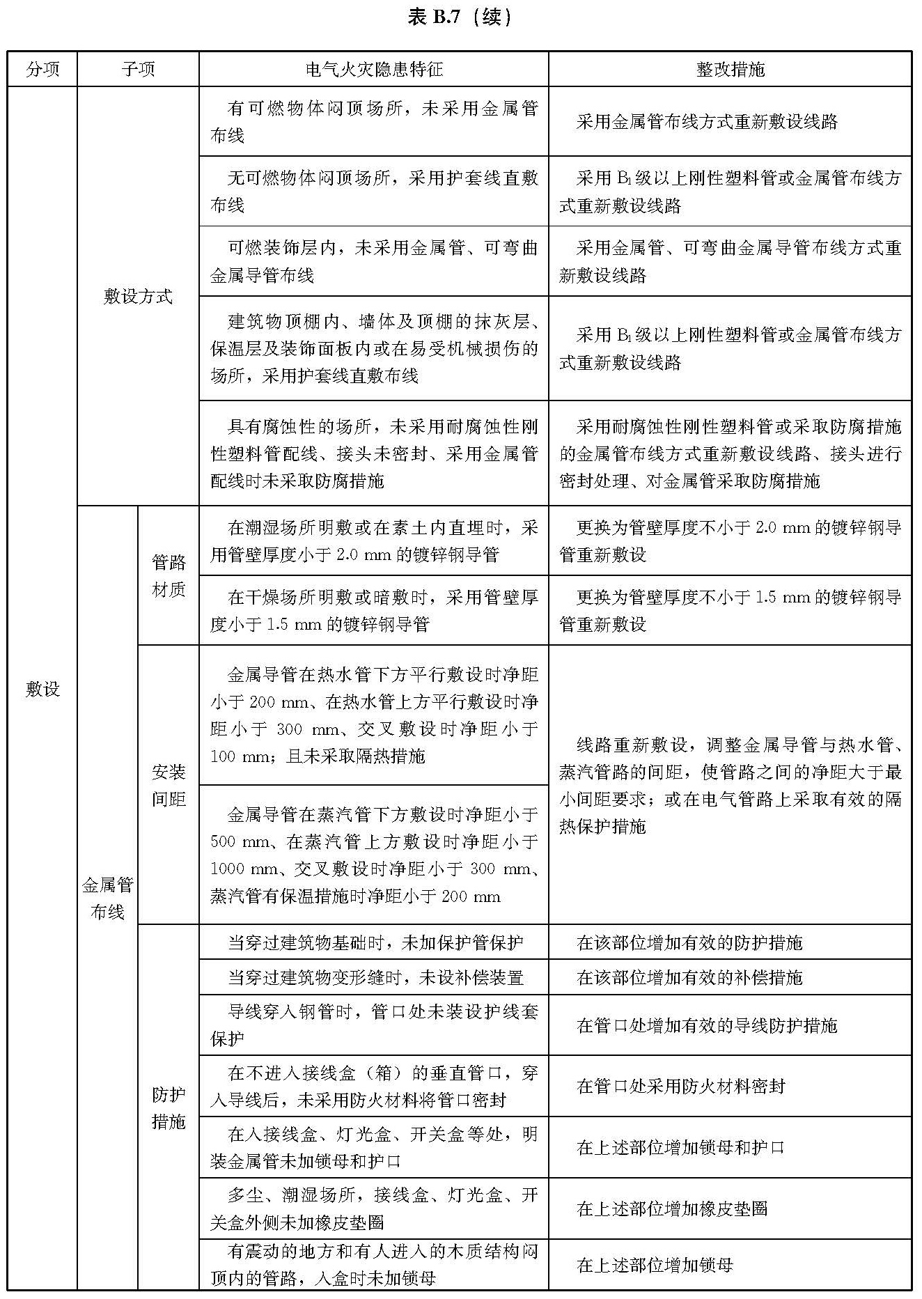
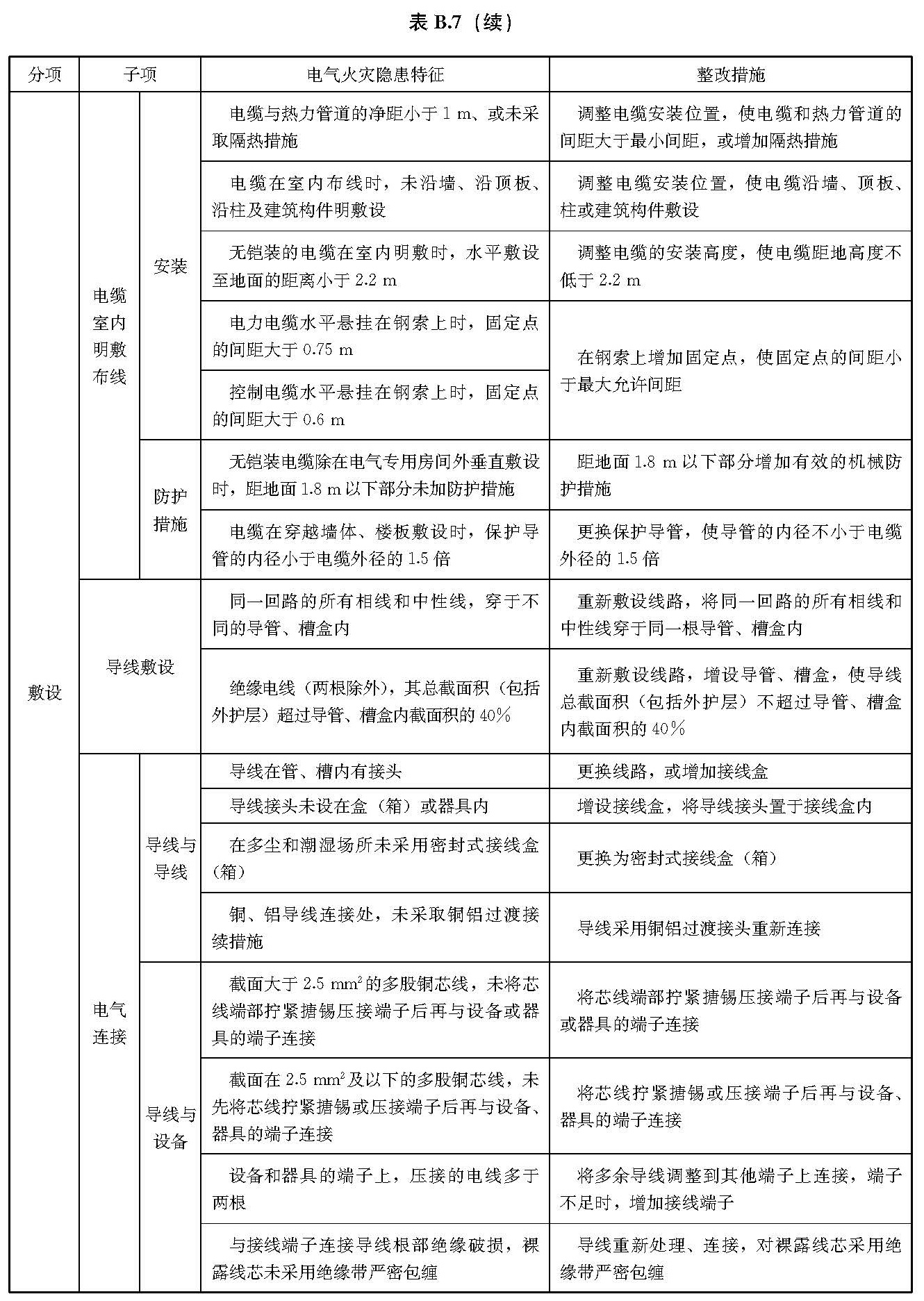
B.2.3 配电线路项目类别中各项目典型电气火灾隐患特征和整改要求应符合表B.7~B.11的规定。
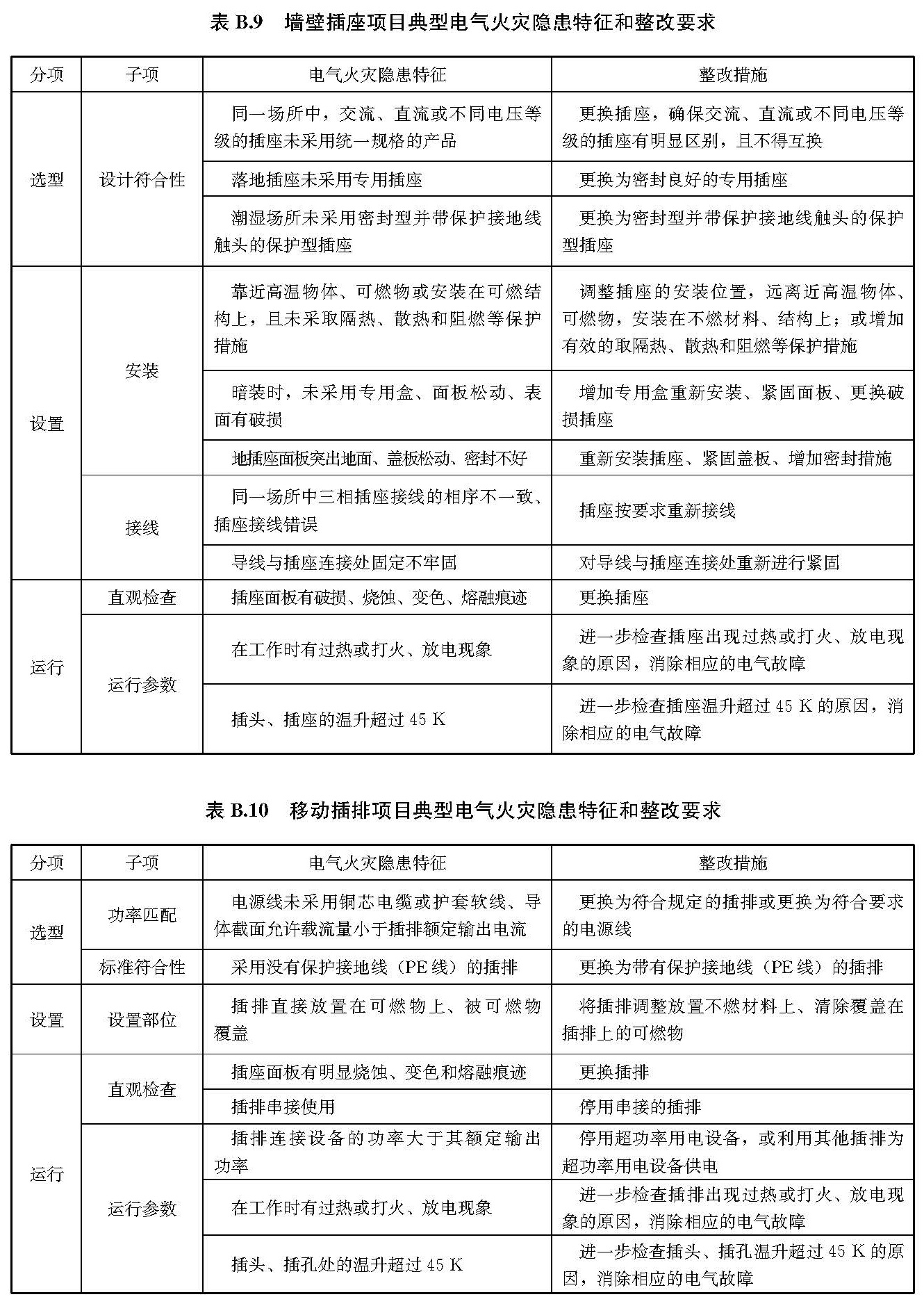
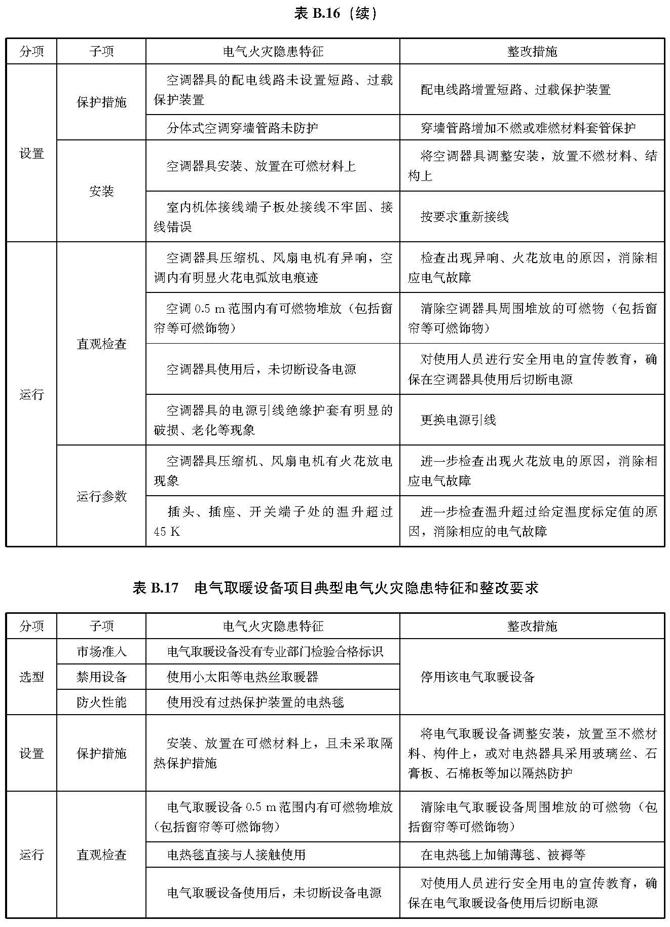
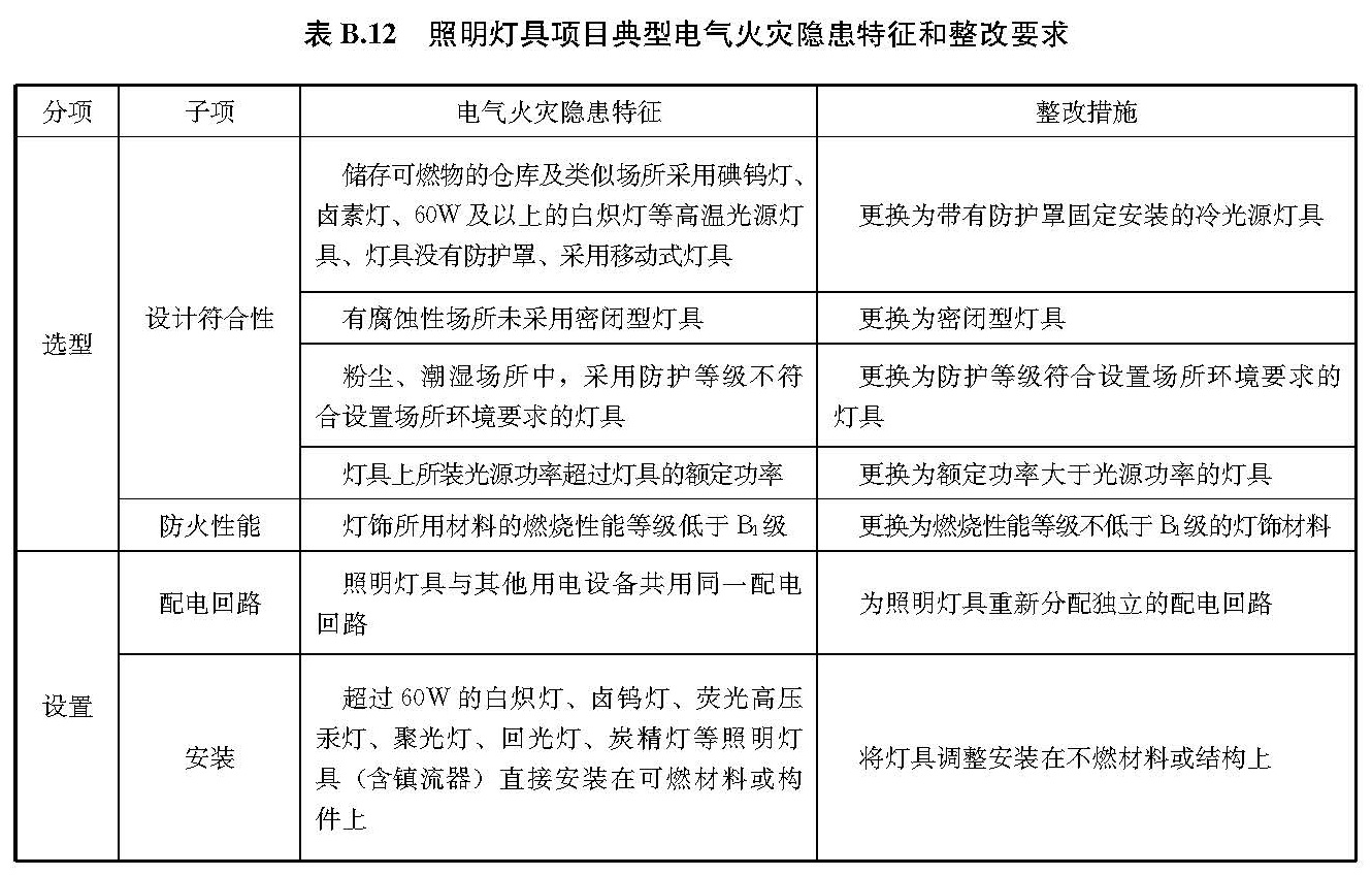
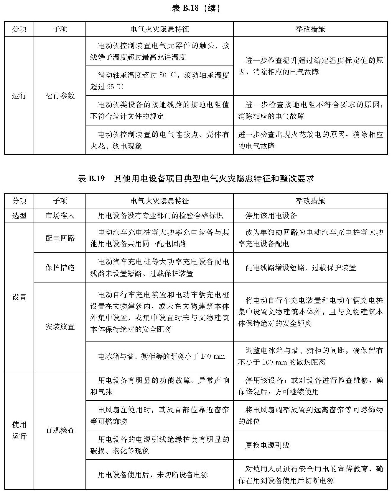
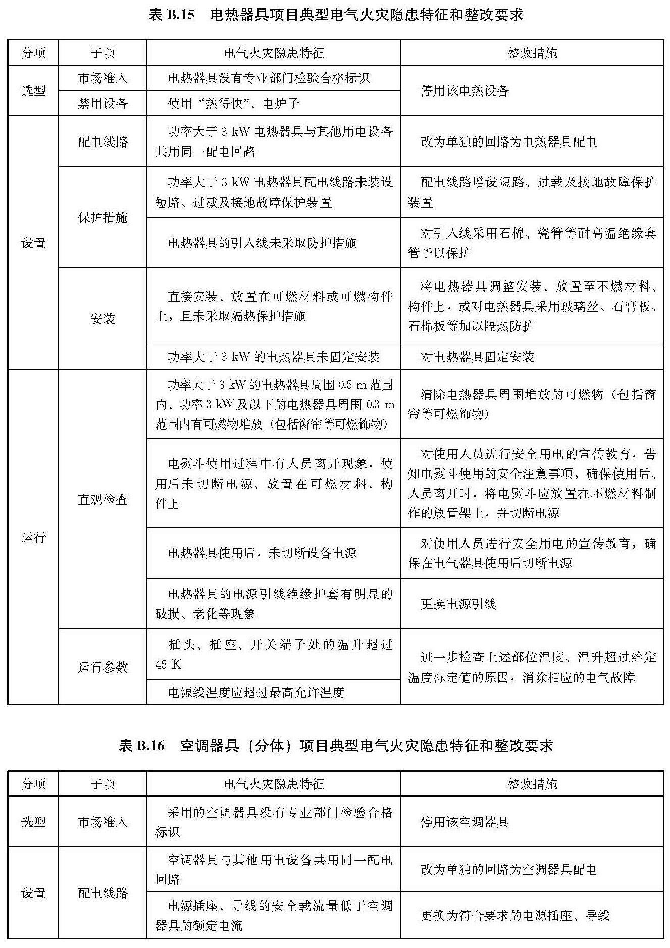
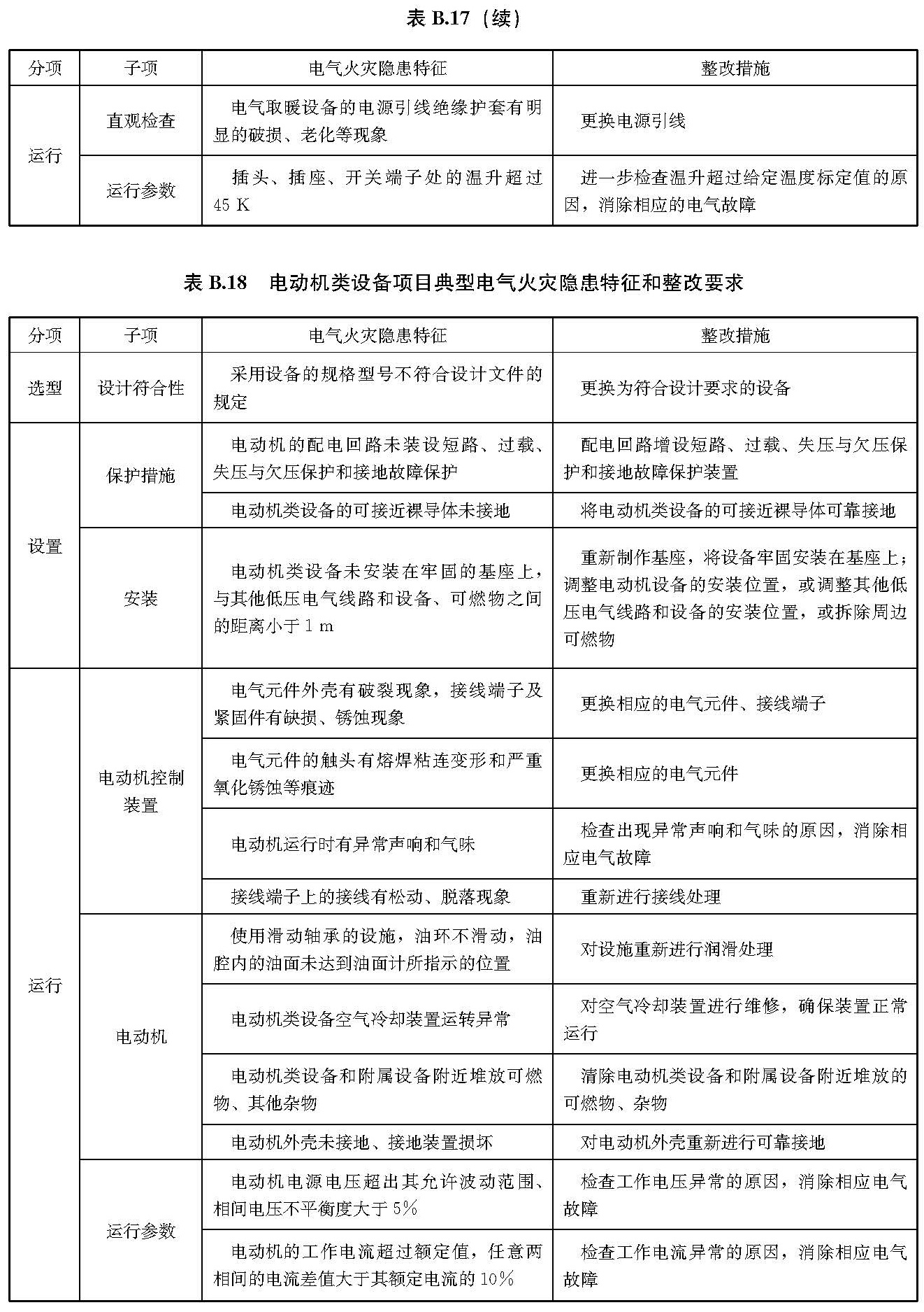
B.2.4 用电设备项目类别中各项目典型电气火灾隐患特征和整改要求应符合表B.12~B.19的规定。
附录C(规范性)文物建筑电气系统火灾隐患日常巡查和定期检查的内容和要求
C.1 文物建筑电气火灾隐患的日常巡查应包括对电气系统单元配电装置、配电线路和用电设备项目类别的相关项目运行情况的日常直观巡查,日常巡查的内容和要求应符合表C.1的规定。
C.2 文物建筑电气火灾隐患的定期检查应包括对电气系统单元配电装置、配电线路和用电设备项目类别的相关项目的运行和使用情况进行定期检查,定期巡查的内容和要求应符合表C.2的规定。
附录D(规范性)电气系统现场检查测量参数
D.1 低压电器与外部连接的接线端子的允许温升值应符合表D.1的规定。
D.2 导线芯线长期工作最高允许温度应符合表D.2的规定。
D.3 配电线路的回路阻抗应符合表D.3的规定。
附录E(资料性)常用的检测方法
E.1 红外测温法
E.1.1 测温前的准备
E.1.1.1 根据表E.1选择被测对象材料的发射率。
E.1.1.2 根据不同受检对象选择适当的参照体,并用其实测温度来确定环境温度。

E.1.2 红外测温仪测温
E.1.2.1 根据受检对象表面视场直径的大小和红外测温仪的距离系数,确定检测距离在有效的范围内。
E.1.2.2 根据受检对象表面材料性质及其表面情况调整仪器的发射率。
E.1.2.3 将红外测温仪对准受检对象发热部位的中间位置,从不同观测角度进行3次以上的测温,取其最大值温度。也可对受检对象的发热部位首先使用红外热像仪(或红外热电视)进行普遍扫描检测,发现其异常发热部位后,使用红外测温仪对异常发热部位从不同观测角度至少进行3次测温,取其最大值温度。
E.1.3 红外热像仪摄取温度场热像图
E.1.3.1 使用红外热像仪(或红外热电视)对受检对象的发热部位进行普遍扫描检测,发现其异常发热部位。
E.1.3.2 使用红外热像仪(或红外热电视)对受检对象的异常发热部位的温度分布状态,从两个以上的不同观测角度摄取存储热像图,并同时记录实测负载电流和环境温度等有关参数。
E.1.3.3 使用计算机分析软件,对受检对象现场存储的温度分布信息进行全面的温度分布状态分析。
E.1.3.4 从计算机输出受检对象异常发热部位温度分布状态的热像图及存在不安全因素结论。
E.1.4 表面温度判断法
E.1.4.1 当受检电气线路和设备在满载的情况下,使用红外测温仪测得电气装置相关发热部位的表面温度,根据附表D.1、附表D.2给出的温度(温升)标准加以比较,判定存在不安全因素。
E.1.4.2 当受检的电气线路和设备在低负载率的情况下,使用红外测温仪测得电气装置相关发热部位的表面温度,按以下办法处理:
——该表面温度与负载率和接触电阻的大小密切相关,如果连接部位出现较高的表面温度时,判定存在接触电阻过大类的不安全因素;
——在低负载率情况下,实测的温度折合到满载情况下的温度与附表D.1、附表D.2的温度(温升)标准加以比较,判定存在的不安全因素。
其理论计算公式(E.1)如下:
E.2 比较判断法
E.2.1 对于电流致热型的同一电气设备,当三相负载电流平衡时,比较对应接线端子的温度(或温升)的差异,判定存在不安全因素。
E.2.2 对同一回路中多台电流致热型的电气设备,当三相负载电流平衡且彼此相等时,比较其对应接线端子或其他相关发热部位的温度(或温升)的差异判定存在的火灾隐患;当三相负载电流不平衡或负载率较低时,应考虑实际负载电流对温度(或温升)的影响。
E.2.3 对于电压致热型的同一台电气设备,当三相电压平衡时,比较其对应接线端子或其他相关发热部位的温度(或温升)的差异,判定存在不安全因素。
E.2.4 对同一回路中多台电压致热型的电气设备,当三相电压平衡且负载端电压相同时,比较其对应接线端子或其他相关发热部位的温度(或温升)的差异,判定存在的火灾隐患;当三相电压不平衡时,应考虑三相不平衡电压对温度(或温升)的影响。
E.3 热像图判断法
根据红外热像仪(或红外热电视)对电气装置的相关发热部位,在正常状态和异常状态下热像图上温度分布的差异,判定存在不安全因素。
E.4 火花和电弧放电检测法(超声波探测法)
对于低压带电导体产生火花或电弧放电现象时,使用超声放电/泄露探测仪在频率响应的波段内进行探测,当接收到火花或电弧放电产生的超声波时,判定存在不安全因素。
E.5 正弦电流和电压有效值的测量
E.5.1 对于低压配电线路的进线处或干线低压断路器的出线端子,测量相线电流和中性线电流,掌握负载率、过载电流以及三相不平衡电流。根据技术规范规定的导线允许载流量和三相电流不平衡度,判定存在不安全因素。
E.5.2 对低压配电线路的进线端,测量低压用电设备对地安全电压,根据相关标准规定的安全电压值,判定存在不安全因素。
E.6 非正弦畸变电流真有效值的测量
对于非线性负载比重比较大的低压配电线路,使用真有效值表测量其相线和中性线非正弦畸变电流的真有效值,根据相关标准中规定的导体允许载流量,判定导线的过载情况和存在不安全因素。
E.7 漏电电流有效值的测量
对于低压配电线路绝缘导线的漏电电流和漏电保护装置的动作电流,使用漏电电流测试仪测量,根据技术规范规定的漏电电流值,判定存在不安全因素。
测量漏电电流可以测量单相的相线和中性线、三相的相线和中性线的剩余电流以及电气设备PE线的漏电电流。
E.8 导线绝缘电阻的测量
E.8.1 绝缘电阻测试仪电压等级选择
绝缘电阻测试仪电压等级选择如下:
a)100V至500V的电气设备或回路,采用500V兆欧表;
b)500V至3000V的电气设备或回路,采用1000V兆欧表。
E.8.2 绝缘电阻测量
测量导线绝缘电阻应在停电情况下使用绝缘电阻测试仪进行,并应符合下列规定:
a)导线绝缘电阻值,应使用60s测量时间的绝缘电阻值;
b)测量馈电线路的绝缘电阻,应将低压断路器、用电设备、电器和仪表等断开;
c)测量馈电线路的绝缘电阻,应测量相对相,相对中性线,相对地之间的绝缘电阻值。
E.9 接地电阻测量
对于保护接地系统中的工作接地,保护接地和重复接地的接地电阻值,使用接地电阻测试仪进行测量。
E.10 导电连续性测量
测量总等电位连接、辅助等电位连接在内的保护导体的连续性。
参考文献
[1] GB 14287-2014 电气火灾监控系统(所有部分)
[2] GB 50016-2014 建筑设计防火规范
[3] GB 50052-2009 供配电系统设计规范
[4] GB 50054-2011 低压配电设计规范
[5] GB 50055-2011 通用用电设备配电设计规范
[6] DB 11/065-2022 电气防火检测技术规范
[7] DB 32/721-2004 建筑物电气防火检测规程
[8] XF 654-2006 人员密集场所消防安全管理
[9] XF/T 1369-2016 人员密集场所消防安全评估导则
《文物建筑电气火灾防控技术规范》WW/T0126-2025
本站除声明原创之外均来自网络,旨在传递更多消防常识,如有倾权,联系删除。发布者:就爱消防网,本文地址:https://ixiaofang.com/14060.html