中华人民共和国能源行业标准
风电场设计防火规范
Code for design of fire protection for wind farms
NB 31089-2016
主编部门:水电水利规划设计总院
批准部门:国家能源局
施行日期:2016年6月1日
国家能源局 公告
2016年 第1号
依据《国家能源局关于印发<能源领域行业标准化管理办法(试行)>及实施细则的通知》(国能局科技[2009]52号)有关规定,经审查,国家能源局批准《核电厂常规岛及辅助配套设施建设施工技术规范 第5部分:水处理及制氢系统》等345项行业标准,其中能源标准(NB)54项,电力标准(DL)125项和石油天然气标准(SY)166项,现予以发布。
附件:行业标准目录
国家能源局
2016年1月7日
附件:
行业标准目录

根据《国家能源局关于下达2010年第一批能源领域行业标准制(修)订计划的通知》(国能科技[2010]320号)的要求,规范编制组经广泛调查研究,认真总结实践经验,并在广泛征求意见的基础上,制定本规范。
本规范的主要技术内容是:风电机组及机组变压器、集电线路、升压站的设计防火。
本规范中以黑体字标志的第3.0.2条中的第1款、第3款,第5.2.4条,第5.2.6条,第5.2.12条,第5.2.18条,第5.2.20条,第5.2.22条,第5.3.1条,第5.3.26条中的第2款,第5.3.29条,第5.5.5条中的第1款,第5.5.9条中的第1款、第2款,第5.5.11条,第5.5.25条为强制性条文,必须严格执行。
本规范由国家能源局负责管理和对强制性条文的解释,由水电水利规划设计总院提出并负责日常管理,由能源行业风电标准化技术委员会风电场规划设计分技术委员会负责具体技术内容的解释。执行过程中如有意见或建议,请寄送至水电水利规划设计总院(地址:北京市西城区六铺炕北小街2号,邮编:100120)。
本规范主编单位:中国电建集团北京勘测设计研究院有限公司
本规范主要起草人员:于海连 王友会 马燕 徐珊珊 张景亮 吴海明 齐志诚 刘峰 张玉鑫 万凤霞 王晋成 王彤会 刘建荣 胡叶荻
本规范主要审查人员:王民浩 易跃春 杨志刚 李仕胜 田在望 黄晓辉 姜世平 王敏 李卫林 李育玲 庄齐表 董德兰 糜又晚 杨建设 杨建军 刘淑芬
条文说明
制定说明
《风电场设计防火规范》NB 31089-2016,经国家能源局2016年1月7日以第1号公告批准发布。
本规范制定过程中,编制组进行了深入细致的调查研究,总结了我国风电工程建设的实践经验,同时参考了国外先进技术标准。
为便于广大设计、施工、科研、学校等单位有关人员在使用本规范时能正确理解和执行条文规定,《风电场设计防火规范》编制组按章、节、条顺序编制了本规范的条文说明,对条文规定的目的、依据以及执行中需注意的有关事项进行了有关说明,还着重对强制性条文的强制性理由做了解释。但是,本条文说明不具备与标准正文同等的法律效力,仅供使用者作为理解和把握规范规定的参考。
1 总则
1.0.1 为预防风电场火灾,减少火灾危害,保护人身和财产安全,制定本规范。
1.0.2 本规范适用于新建、改建和扩建的陆上风电场。
1.0.3 风电场防火设计应遵循国家和行业现行的有关方针政策,并结合工程具体情况,从全局出发,统筹兼顾,积极采用新技术、新工艺、新材料和新设备,做到安全适用、技术先进、经济合理。
1.0.4 风电场防火设计应以预防为主、防消结合、立足自救为原则,在加强火灾监测报警的基础上,统筹考虑风电场内风电机组机舱与塔架、机组变压器、电缆、主变压器、配电装置室、中控室、继电保护室、直流盘室、蓄电池室、档案室及各类仓库等防火重点部位的消防措施。
1.0.5 风电场防火设计除应符合本规范外,尚应符合国家现行有关标准的规定。
条文说明
1.0.2 本规范规定了陆上风电场内风电机组及机组变压器、集电线路、升压站防火设计的内容、方法和要求。
风电场集控中心的防火设计可按升压站相关条款执行。
2 术语
2.0.1 生产建筑 production building
升压站内,完成供配电、变电功能的工艺设备房。
2.0.2 办公生活建筑 office and life building
升压站内,服务于风电场运行管理的建筑。
2.0.3 风电机组 wind turbine generator
由风轮机叶片、机舱、塔架及控制系统组成的连续将风能转换成电能的装置。
2.0.4 机舱 nacelle
以塔架为支撑的由机舱罩围成的封闭空间。内有主轴总成、润滑散热系统、齿轮箱、刹车系统、联轴器、发电机、提升机、风向标、风速仪、偏航轴承、偏航驱动、机舱底座、照明系统、传输电缆、控制柜等部件。
2.0.5 塔架 tower
支撑风轮机叶片和机舱的结构,一般为中空圆柱形,内有爬梯、照明系统和传输电缆。
条文说明
2.0.1~2.0.2 在现行国家标准《建筑设计防火规范》GB 50016和《电工术语基本术语》GB/T 2900.1中界定的术语适用于本规范。根据升压站内建筑的特点,补充了生产建筑和办公生活建筑等术语。
生产建筑主要指GIS室、配电房、无功补偿装置室、变压器室等生产工艺用房,其防火设计标准参照工业厂房并结合升压站的特点而确定。
办公生活建筑主要是指服务于风电场运行管理的办公用房、内部职工宿舍等。其防火设计标准参照民用建筑并结合升压站的特点而确定。
对于中控室、通信室、继电保护室、蓄电池室等辅助生产用房,按其所处建筑物主体的性质来考虑防火设计。
3 风电机组及机组变压器
3.0.1 材料的使用应符合以下规定:
1 液压系统及润滑系统应采用不易燃烧或者燃点(闪点)高于风电机组运行温度的油品。
2 风电机组内的易燃物,应加防火防护层并使其尽可能远离火源。
3 风电机组应选择具有阻燃性或低烟、低毒、耐腐蚀的阻燃电缆。
3.0.2 火灾探测及灭火系统的配置应符合以下规定:
1 风电机组的机舱及机舱平台底板下部、塔架及竖向电缆桥架、塔架底部设备层、各类电气柜应设置火灾自动探测报警系统。
2 火灾自动探测报警系统报警信号宜与风电机组中心控制系统相连,传输至风电场升压站监控系统。
3 风电机组的机舱及机舱平台底板下部、轮毂、塔架底部设备层、各类电气柜应配置自动灭火装置。
4 自动灭火装置应带有报警及联动触点,并传输报警信号至监控系统。
5 火灾探测报警器和灭火装置应考虑机组特点以及内部环境因素,如温度、湿度、振动、灰尘等。灭火剂应根据易燃物的类型选择。
6 风电机组机舱和塔架底部应各配置不少于2具手提式灭火器。
3.0.3 机组变压器的配置应符合以下规定:
1 布置在塔架内的机组变压器宜采用干式变压器,应布置于独立的隔离室内,设置耐火隔板,并应配置自动灭火装置。耐火隔板的耐火极限不小于1.00h。
2 布置在机舱内的机组变压器宜采用干式变压器,设置耐火隔板,并应配置自动灭火装置。耐火隔板的耐火极限不小于1.00h。
3 塔架外独立布置的机组变压器与塔架之间的距离不应小于10m。当距离不能满足时,应选用干式变压器。对于贴挂在塔架外壁上的机组变压器,应选用干式变压器并配置自动灭火装置。
3.0.4 风电机组与机组变压器单元之间及风电机组内的电缆应采用阻燃电缆,电缆穿越的孔洞应用耐火极限不低于1.00h的不燃材料进行封堵。
条文说明
3.0.1 本条参考现行国家标准《电力工程电缆设计规范》GB 50217及德国VDS 3523-2008“Wind Turbines Fire Protection Guideline”对风电机组材料的使用做出规定。
3.0.2 本条对风电机组火灾探测及灭火系统的配置做出了规定。
本条中第1款和第3款为强制性条款。理由说明如下:目前国内大部分风电机组没有设置火灾探测报警系统,并且风电机组消防设施只配置了手持式灭火器。由于机舱较高,人员在塔架垂直方向上下通行比较困难,这种消防措施基本上不起作用。风电机组大多安装在偏远地区,一旦发生火情,不能及时发现和灭火,易酿成风电机组火灾。分析产生这种现状的原因主要有两个方面:一方面是目前没有相关规程规范对风电机组是否设置火灾探测报警系统和自动灭火系统进行规定;另一方面是生产厂家为了节省成本,降低了风电机组消防设施的设计水平。从工程建设和工程设计的角度来讲,风电机组的防火设计以及消防系统是整个风电场中防火设计中的重要组成部分,因此,在本条第1款和第3款对风电机组设置火灾探测报警系统和自动灭火系统进行明确规定并作为强制性条款执行是非常必要的。另本条第1款和第3款所确定的部位都是风电机组易发生火情的部位,配置自动灭火系统,可在发生火情时自动启动,第一时间抑制火情。
将风电机组火灾自动探测报警系统报警信号与风电机组中心监控系统连接,经风电机组监控网络将火警信号传输至风电场升压站中心监控系统,以便运行值班人员及时发现火情,防止火情蔓延。具备条件时,火警信号应传输到报警控制器,再转送至监控系统。
由于风电机组具有其特殊的运行条件,因此在选择火灾探测器时,要充分考虑这些因素,选择适合的类型,如感烟探测器等。表1列出几种不同类型火灾探测器的适用范围,供设计时参考。
表1 不同类型火灾探测器的适用范围


注:1 “+”代表基本适用, “—”代表不推荐使用。
2 数据参照了不同类型的传感器在风电机组上的相关应用。
3 其他相关灭火系统如果要应用于风电机组上需要得到认可方能执行。
风电机组内灭火器一般采用气体和水喷雾灭火,如CO2灭火器、惰性气体灭火器、水喷雾灭火器。表2列出几种不同类型灭火器的适用范围,供设计时参考。
表2 不同类型灭火器的适用范围


注:1 “+”代表基本适用,“—”代表不推荐使用。
2 数据参照了不同类型的传感器在风电机组上的相关应用。
3 其他相关灭火系统如果要应用于风电机组上需要得到认可方能执行。
4 集电线路
4.0.1 风电场架空线路,不应跨越储存易燃、易爆危险品的仓库区域。架空线路与甲类厂房、库房,易燃材料堆垛,甲、乙类液体储罐,液化石油气储罐,可燃、助燃气体储罐的最近水平距离不应小于电杆(塔)高度的1.5倍;架空线路与丙类液体储罐的最近水平距离不应小于电杆(塔)高度的1.2倍。35kV以上的架空线路与储量超过200m³或总容积超过1000m³的液化石油气单罐的最近水平距离不应小于40m。
4.0.2 电力电缆不应与输送甲、乙、丙类液体管道,可燃气体管道,热力管道敷设在同一管沟内。
条文说明
4.0.1 根据现行国家标准《建筑设计防火规范》GB 50016相关条文规定了甲类厂房、库房,易燃材料堆垛,甲、乙类液体储油罐,液化石油气储罐,可燃、助燃气体储罐与架空线路的最近水平距离。
1 规定上述厂房、库房、堆垛、储罐与架空线路的水平距离不小于电杆(塔)高度的1.5倍,主要是考虑架空线路在倒杆断线时的危害范围。
2 储存丙类液体的储罐,其闪点不低于60℃,在常温下挥发可燃蒸气少,蒸气扩散达到燃烧爆炸范围的可能性小。对此,可按不小于1.2倍电杆(塔)高度的距离确定。
3 实践证明,高压架空线路与储量大的液化石油气储罐,保持1.5倍电杆(塔)高的水平距离,尚不能保障安全,需要适当加大。因此,本条规定35kV以上的高压架空线与单罐储量超过200m³或总容积超过1000m³的液化石油气储罐的最近水平距离不应小于40m。
4.0.2 本条对电力电缆不应和输送甲、乙、丙类液化管道、可燃气体管道、热力管道敷设在同一管沟内做了规定。此规定是为防止由于上述液体或气体管道渗漏、电缆绝缘老化、线路破损、短路等,而引起爆炸起火的重大事故。
5 升压站
5.1 建筑消防
Ⅰ 建(构)筑物的火灾危险性分类及其耐火性能
5.1.1 升压站内建(构)筑物的火灾危险性分类及其耐火等级应符合表5.1.1的规定。
表5.1.1 升压站内建(构)筑物的火灾危险性分类及其耐火等级



注:1 将户内升压站不同使用用途的变配电部分布置在一幢建筑物或联合建筑物内时,则其建筑物的火灾危险性分类及其耐火等级除另有防火隔离措施外,需按火灾危险性类别高者选用。
2 当电缆夹层采用A类阻燃电缆时,其火灾危险性可为丁类。
3 生产和存储物品的火灾危险性分类,应符合本规范附录A的有关规定。
5.1.2 建(构)筑物的燃烧性能和耐火极限,除本规范另有规定外,不同耐火等级的建(构)筑物,其构件的燃烧性能和耐火极限不应低于表5.1.2的规定。
表5.1.2 建(构)筑物建筑构件的燃烧性能和耐火极限


注:二级耐火等级建筑的吊顶采用不燃性材料时,其耐火极限不限。
5.1.3 一、二级耐火等级的单层建筑的柱,其耐火极限可按本规范表5.1.2的规定降低0.50h。
5.1.4 一、二级耐火等级建筑的上人平屋顶,其屋面板的耐火极限分别不应低于1.50h和1.00h。
5.1.5 预制钢筋混凝土构件的节点外露部位,应采取防火保护措施,且该节点的耐火极限不应低于相应构件的规定。
Ⅱ 建(构)筑物及设备的防火间距、防火分区与防火分隔
5.1.6 升压站内的建(构)筑物与升压站外的民用建筑及各类厂房、库房、堆场、储罐之间的防火间距应符合表5.1.6-1和表5.1.6-2的规定。
表5.1.6-1 升压站内建(构)筑物与站外建筑的防火间距(m)


注:1 建筑之间的防火间距应按相邻建筑外墙的最近距离计算,如外墙有凸出的燃烧构件,应从其凸出部分外缘算起。
2 变压器与建筑之间的防火间距应从距建筑最近的变压器外壁算起。主变压器其油量按单台确定。
3 耐火等级低于四级的原有厂房,其耐火等级应按四级确定。
4 站内外相邻两座建筑较高一面的外墙为防火墙时,其防火间距可适当减小,但不应小于4m。当相邻较低一面外墙为防火墙且较低一座建筑的屋顶耐火极限不低于1.00h,或相邻较高一面外墙的门窗等开口部位设置甲级防火门窗时,其间的防火间距不应小于6.0m。
表5.1.6-2 升压站内建(构)筑物与站外堆场、储罐之间防火间距(m)


注:1 表中m表示质量,单位为t;V表示体积,单位为m³。
2 当甲、乙类液体和丙类液体储罐布置在同一储罐区时,其总储量可按1m³甲、乙类液体相当于5m³丙类液体折算。
3 液化石油气储罐为全压式和半冷冻式储罐(区),其指标中V1为单罐容积,V2为总容积,防火间距应按较大者确定。
4 对于密度比空气大的干式可燃气体,应按本表规定增加25%。
5 液氧与气态氧的换算关系:1m³液氧折合标准状态下800m³气态氧。
6 防火间距应从距建筑物最近的储罐、堆垛外缘算起。
5.1.7 升压站内各建(构)筑物及设备的防火间距不应小于表5.1.7的规定。
表5.1.7 升压站内建(构)筑物及设备的防火间距(m)


注:1 建(构)筑物防火间距应按相邻两建(构)筑物外墙的最近距离计算,如外墙有凸出的燃烧构件时,则应从其凸出部分外缘算起。
2 相邻两座建筑两面的外墙为非燃烧体且无门窗洞口、无外露的燃烧屋檐,其防火间距可按本表规定减少25%。
3 相邻两座建筑较高一面的外墙如为防火墙时,其防火间距可不限,但两座建筑物门窗之间的净距不应小于5m。
4 生产建(构)筑物侧墙外5m以内布置油浸变压器或可燃介质电容器等电气设备时,该墙在设备总高度加3m的水平线以下及设备外廓两侧各3m的范围内,不应设有门窗、洞口;建筑物外墙距设备外廓5m~10m时,在上述范围内的外墙可设甲级防火门,设备高度以上可设防火窗,其耐火极限不应小于0.90h。
5 屋外配电装置与其他建(构)筑物的间距,除注明者外,均以架构计算。
6 生产建筑和办公生活建筑宜各自单独设置,若场地受限或其他原因生产建筑和办公生活建筑需相邻设置时,两幢建筑之间应设置防火墙,防火墙上若需设门,需采用能自动关闭的甲级防火门。两幢建筑均需按独立的防火分区设置出入口,两侧建筑物门窗之间的净距不应小于5m。
7 设置带油电气设备的建(构)筑物与贴邻或靠近该建(构)筑物的其他建(构)筑物之间应设置防火墙。
5.1.8 升压站建筑物按其性质和功能划分防火分区,相同性质的建筑物按其最大允许建筑面积确定防火分区面积,生产建筑应符合表5.1.8-1的规定,办公生活建筑应符合表5.1.8-2的规定。
表5.1.8-1 生产建筑防火分区的最大允许建筑面积


注:1 防火分区之间应采用防火墙分隔。
2 本表中“—”表示不允许。
3 设置自动灭火系统时,每个防火分区的最大允许建筑面积可按本表的规定增加1.0倍。局部设置自动灭火系统时,其防火分区增加面积可按该局部面积的1.0倍计算。当危险类别为丁、戊类的地上建筑内设置自动灭火系统时,每个防火分区的最大允许建筑面积不限。
表5.1.8-2 办公生活建筑防火分区的最大允许建筑面积


注:1 防火分区之间应采用防火墙分隔。
2 设置自动灭火系统时,每个防火分区的最大允许建筑面积可按本表的规定增加1.0倍。局部设置自动灭火系统时,其防火分区增加面积可按该局部面积的1.0倍计算。
3 当多层建筑物内设置敞开楼梯、中庭等上下层相连通的开口时,其防火分区面积应按上下层相连通的面积叠加计算;当其建筑面积之和大于本表的规定时,应划分防火分区。
5.1.9 升压站建筑物的防火分隔措施应主要考虑以下几方面:
1 油浸变压器室应设于首层靠外墙部位,变压器室的门应直通室外;外墙开口部位的上方应设置宽度不小于1m的不燃性防火挑檐或高度不小于1.2m的窗槛墙;变压器室与其他部位之间应采用耐火极限不低于2.00h的不燃性隔墙和1.50h的不燃性楼板隔开。在隔墙和楼板上不应开设洞口,当必须在隔墙上开设门窗时,应设置甲级防火门窗。
2 汽车库、修车库贴邻其他建筑时,应采用防火墙隔开。设在其他建筑内的汽车库、修车库与其他部分应采用防火墙和耐火极限不低于2.00h的不燃性楼板分隔,汽车库、修车库的外墙门、窗、洞口的上方应设不燃性防火挑檐。外墙的上下窗间墙高度不应小于1.2m。防火挑檐的宽度不应小于1m,耐火极限不应低于1.00h。汽车库内设置修理车位时,停车部位与修车部位之间应采用防火墙和耐火极限不低于2.00h的不燃性楼板分隔。
3 办公生活建筑内设置厨房时,隔墙应采用耐火极限不小于2.00h的不燃性材料,隔墙上的门窗应为乙级防火门窗,位置应远离辅助生产用房。厨房上层有其他用房时,其外墙开口上方应设宽度不小于1m的防火挑檐。
4 柴油发电机房宜布置在建筑的首层及地下一层,应采用耐火极限不低于2.00h的不燃性隔墙和1.50h的不燃性楼板与其他部位隔开,门应采用甲级防火门;机房内应设置储油间时,其总储存量不应大于1m³,储油间的油箱应密闭且应设置通向室外的通气管,通气管应设置带阻火器的呼吸阀。油箱的下部应设置防止油品流散的设施,且储油间应采用防火墙与发电机间隔开。当必须在防火墙上开门时,应设置甲级防火门。
5 在丙类生产建筑内设置办公室、休息室时,应采用耐火极限不低于2.50h的防火隔墙和1.00h的楼板与工艺设备房隔开,并应至少设置1个独立的安全出口。如隔墙上需开设相互连通的门时,应采用乙级防火门。
6 生产建筑内设置丙类仓库时,应采用防火墙和耐火极限不低于1.50h的楼板与之隔开,设置丁、戊类仓库时,应采用耐火极限不低于2.50h的不燃性隔墙和1.00h的楼板与之隔开。
7 电缆从室外进入室内的入口处、电缆竖井的出入口处、电缆接头处、主控制室与电缆层之间以及长度超过100m的电缆沟或电缆隧道等其他类似情况,应采取防止电缆火灾蔓延的阻燃及分隔措施。
8 设置在建筑内的消防控制室、灭火设备室、消防水泵房和通风空气调节机房、变配电室等,应采用耐火极限不低于2.00h的防火隔墙和1.50h楼板与其他部位隔开。隔墙上的门,通风、空气调节机房和变配电室的门应采用甲级防火门,其余应采用乙级防火门。
Ⅲ 安全疏散
5.1.10 建筑安全出口应分散布置。每个防火分区、一个防火分区的每个楼层,其相邻两个安全出口边缘之间的水平距离不应小于5m。
5.1.11 每个防火分区、一个防火分区内的每个楼层,其安全出口的数量应经计算确定,且不应少于2个。当符合下列条件时,可设置1个安全出口:
1 丙类生产建筑,每层建筑面积小于等于250m²,且同一时间的生产人数不超过20人。
2 丁、戊类生产建筑,每层建筑面积小于等于400m²,且同一时间的生产人数不超过30人。
3 办公生活建筑,建筑物最多层数不超过3层,每层最大建筑面积小于等于200m²,且第二层和第三层的人数之和不超过50人。
4 地下、半地下室,其建筑面积小于等于50m²,经常停留人数不超过15人。
5.1.12 地下室与地上层不应共用楼梯间,当必须共用楼梯间时,应在地上首层采用耐火极限不低于2.00h的不燃性隔墙和乙级防火门,将地下或半地下部分与地上部分的连通部分完全隔开,并应有明显标志。当地下室有多个防火分区相邻布置,并采用防火墙分隔时,每个防火分区可利用防火墙上通向相邻防火分区的甲级防火门作为第二安全出口,但每个防火分区必须至少有1个直通室外的安全出口。
5.1.13 升压站内生产、办公生活建筑疏散距离应符合表5.1.13-1和表5.1.13-2的规定。
表5.1.13-1 生产建筑内任一点到最近安全出口的直线距离(m)


5.1.14 除本规范另有规定外,升压站内的建筑物疏散楼梯、疏散走道的最小净宽度不宜小于1.1m,门的最小净宽度不宜小于0.9m。首层外门的最小总净宽度不应小于1.2m。
5.1.15 升压站内建筑物的疏散楼梯设计应符合下列规定:
1 高层、丙类多层生产建筑及超过5层的办公生活建筑应设置封闭楼梯间(包括首层扩大封闭楼梯间)或室外楼梯。
2 建筑高度大于32m且任一层人数超过10人的高层生产建筑,应设置防烟楼梯间或室外楼梯。
3 建筑高度大于32m且设置电梯的高层生产建筑,每个防火分区内宜设置一部消防电梯。消防电梯可与客、货梯兼用。
表5.1.13-2 办公生活建筑直接通向疏散走道的房间疏散门至最近安全出口的直线距离(m)


注:1 敞开式外廊建筑的房间疏散门至安全出口的最大距离可按本表封闭楼梯间数值增加5.0m。
2 建筑物内全部设置自动喷水灭火系统时,其安全疏散距离可按本表规定增加25%。
3 房间内任一点到该房间直接通向疏散走道的疏散门的距离,不应大于本表中规定的袋形走道两侧或尽端的疏散门至安全出口的最大距离。
4 楼梯间的首层应设置直通室外的安全出口或在首层采用扩大封闭楼梯间。当层数不超过4层时,可将直通室外的安全出口设置在离楼梯向小于等于15.0m处。
4 局部建筑高度大于32m,且升起部分的每层建筑面积小于等于50m²的丁、戊类建筑,可不设置消防电梯。
5.1.16 配电装置室、变压器室、电容器室、电缆夹层、中控室、继电保护室、通信室、直流盘室和蓄电池室等工艺设备房间,其门外为公共走道或其他房间时,除本规范另有规定外,该门应采用乙级防火门,并应向疏散方向开启;直接通向室外的门应为丙级防火门;配电装置室的中间隔墙上的门应采用由不燃材料制作的双向弹簧门。
5.1.17 建筑面积超过250m²的中控室、通信室、继电保护室、配电装置室、无功补偿装置室、电缆夹层,其疏散出口不宜少于2个,楼层的第二个出口可设在固定楼梯的室外平台处。当继电保护室、配电装置室、无功补偿装置室的长度大于7m时,应在房间两端各设1个出口,长度超过60m时,应增设1个中间疏散出口。
5.1.18 办公生活建筑中的宿舍及办公等用房,各房间疏散门的数量应经计算确定,且不应少于2个,该房间相邻两个疏散门最近边缘之间的水平距离不应小于5m。当符合下列条件之一时,可设置1个:
1 位于两个安全出口之间的房间,且建筑面积小于等于120m²,疏散门的净宽度不小于0.9m。
2 位于走道尽端的房间,建筑面积小于50m²且疏散门的净宽度不小于0.9m,或由房间内任一点到疏散门的直线距离小于等于15m、建筑面积不大于200m²且疏散门的净宽度不小于1.4m。
Ⅳ 建筑物的室内装修
5.1.19 配电装置室、变压器室、电容器室、中控室、继电保护室、通信室、直流盘室和蓄电池室等工艺设备房间,以及消防水泵房、通风空调机房,其室内装修应采用A级不燃材料。
注:装修材料的燃烧性能等级划分同现行国家标准《建筑内部装修设计防火规范》GB 50222。
5.1.20 图书室、资料室和档案室,其顶棚、墙面应采用A级装修材料,地面应采用不低于B1级的装修材料。
5.1.21 建筑物内的厨房,其顶棚、墙面、地面均应采用A级装修材料。
5.1.22 建筑内部的沉降缝、伸缩缝、抗震缝等变形缝,两侧的基层应采用A级材料,表面装修应采用不低于B1级的装修材料。
5.1.23 地上建筑的水平疏散走道和安全出口的门厅,其顶棚装饰材料应采用A级装修材料,其他部位应采用不低于B1级的装修材料。
5.1.24 无自然采光楼梯间、封闭楼梯间和防烟楼梯间及其前室的顶棚、墙面和地面均应采用A级装修材料。
5.1.25 建筑内部消火栓的门不应被装饰物遮掩,消火栓门四周的装修材料颜色应与消火栓门的颜色有明显区别。建筑内部装修不应遮挡消防设施疏散指示标志及安全出口,并不应妨碍消防设施和疏散走道的正常使用。因特殊要求做改动时,应符合国家有关消防规范和法规的规定。建筑内部装修不应减少安全出口、疏散出口和疏散走道的设计所需的净宽度和数量。
5.1.26 其他一般房间顶棚、墙面装饰材料采用不低于B1级的装修材料,地面、隔断装饰材料采用不低于B2级的装修材料。
Ⅴ 消防车道
5.1.27 升压站内应设置消防车道。当升压站内建筑的火灾危险性为丙类,且建筑物的占地面积超过3000m²时,或升压站电压等级为220kV及以上时,站内的消防车道宜布置成环形。当成环有困难,布设尽端式车道时,应设回车场或回车道。回车场的面积不应小于12m×12m;供大型消防车使用时,不宜小于18m×18m。
5.1.28 有封闭内院或天井的建筑物,当其短边长度大于24m时,宜设置进入内院或天井的消防车道。在穿过建筑物或进入建筑物内院的消防车道两侧,不应设置影响消防车通行或人员安全疏散的设施。
5.1.29 消防车道的净宽度和净空高度均不应小于4m。供消防车停留的空地,其坡度不宜大于3%。消防车道与建筑之间不应设置妨碍消防车作业的障碍物。供消防车取水的天然水源和消防水池应设置消防车道。
5.1.30 消防车道可利用交通道路,但应满足消防车通行与停靠的要求。消防车道路面、扑救作业场地及其下面的管道和暗沟等应能承受大型消防车的压力。
Ⅵ 建筑构造
5.1.31 防火墙和防火隔墙的构造设计应符合下列规定:
1 防火墙应直接设置在建筑物的基础或钢筋混凝土框架、梁等承重结构上,并应砌至屋面结构层的底面。防火墙横截面中心线距天窗端面的水平距离小于4m,且天窗端面为燃烧体时,应采取防止火势蔓延的措施。紧靠防火墙两侧的门、窗洞口之间最近边缘的水平距离不应小于2m;但装有固定窗扇或火灾时可自动关闭的乙级防火窗时,该距离可不限。建筑物内的防火墙不宜设置在转角处。防火墙如设置在转角附近,内转角两侧墙上的门、窗洞口之间最近边缘的水平距离不应小于4m。
2 防火墙上不应开设门窗洞口,当必须开设时,应设置固定的或火灾时能自动关闭的甲级防火门窗。可燃气体和甲、乙、丙类液体的管道严禁穿过防火墙。其他管道不宜穿过防火墙,当必须穿过时,应采用防火封堵材料将墙与管道之间的空隙紧密填实;当管道为难燃及可燃材质时,应在防火墙两侧的管道上采取防火措施。防火墙内不应设置排气道。
3 防火墙的构造应使防火墙任意一侧的屋架、梁、楼板等受到火灾的影响而破坏时,不致使防火墙倒塌。
4 同一防火分区内,火灾危险性不同或功能显著不同的房间之间,应采用防火隔墙,防火隔墙上的门窗应为防火门窗。
5.1.32 楼梯间、楼梯和门的构造设计应符合下列规定:
1 疏散用的楼梯间应符合下列规定:
1) 楼梯间应能天然采光和自然通风,并宜靠外墙设置。靠外墙设置时,楼梯间的窗口与两侧的门、窗洞口之间的水平距离不应小于1m。
2) 楼梯间内不应设置烧水间、可燃材料储藏室、垃圾道。
3) 楼梯间内不应有影响疏散的凸出物或其他障碍物。
4) 楼梯间内不应敷设甲、乙、丙类液体管道。
5) 楼梯间内不应敷设可燃气体管道。
2 封闭楼梯间除应符合本规范本条第1款的规定外,尚应符合下列规定:
1) 当不能天然采光和自然通风时,应按防烟楼梯间的要求设置。
2) 楼梯间的首层可将走道和门厅等包括在楼梯间内,形成扩大的封闭楼梯间,但应采用乙级防火门等措施与其他走道和房间隔开。
3) 除楼梯间的门之外,楼梯间的内墙上不应开设其他门窗洞口。
4) 楼梯间的门应采用乙级防火门,并应向疏散方向开启。
3 防烟楼梯间除应符合本规范本条第1款的规定外,尚应符合下列规定:
1) 不能天然采光和自然通风的楼梯间,应设置防烟或排烟设施和消防应急照明设施。
2) 在楼梯间入口处应设置防烟前室、开敞式阳台或凹廊等。防烟前室可与消防电梯间前室合用。
3) 前室的使用面积不应小于6m²,并考虑设备通行要求。
4) 疏散走道通向前室、开敞式阳台、凹廊以及前室通向楼梯间的门应采用乙级防火门。
5) 除楼梯间门和前室门外,防烟楼梯间及其前室的内墙上不应开设其他门窗洞口。
6) 楼梯间的首层可将走道和门厅等包括在楼梯间前室内,形成扩大的防烟前室,但应采用乙级防火门等措施与其他走道和房间隔开。
4 升压站内建筑中的疏散楼梯间在各层的平面位置不应改变。
5 室外楼梯符合下列规定时可作为疏散楼梯,并可替代本规范规定的封闭楼梯间或防烟楼梯间:
1) 栏杆扶手的高度不应小于1.1m,楼梯的净宽度不应小于0.9m。
2) 倾斜角度不应大于45°。
3) 楼梯段和平台均应采取不燃材料制作。平台的耐火极限不应低于1.00h,楼梯段的耐火极限不应低于0.25h。
4) 通向室外楼梯的门应采用乙级防火门,并应向室外开启。门开启时,不得减少楼梯平台的有效宽度。
5) 除疏散门外,楼梯周围2m内的墙面上不应设置门窗洞口。疏散门不应正对楼梯段。
6 用作丁、戊类生产建筑内第二安全出口的楼梯可采用金属梯,但其净宽度不应小于0.9m,倾斜角度不应大于45°。
7 疏散用楼梯和疏散通道上的阶梯不宜采用螺旋楼梯和扇形踏步。当必须采用时,踏步上下两级所形成的平面角度不应大于10°,且每级离扶手250mm处的踏步深度不应小于220mm。
8 建筑的室内疏散楼梯两梯段及扶手间的水平净距不宜小于150mm。
9 高度大于10.0m的三级耐火等级建筑宜设置通至屋顶的室外消防梯。室外消防梯不应面对老虎窗,宽度不应小于0.6m,且宜从离地面3.0m高处设置。
10 建筑物中的封闭楼梯间、防烟楼梯间、消防电梯间前室及合用前室,不应设置卷帘门。疏散走道在防火分区处应设置甲级常开防火门。
11 站内各建筑物的疏散用门应符合下列要求:
1) 疏散用门应采用平开门,不应采用推拉门、卷帘门、吊门、转门,且疏散用门应向疏散方向开启,当人数不超过60人的房间且每樘门的平均疏散人数不超过30人时,其门的开启方向不限。
2) 丙、丁、戊类库房首层靠墙的外侧可采用推拉门或卷帘门。
3) 疏散楼梯的门或开向疏散楼梯间的门开启时,不应减少楼梯梯段平台的有效宽度。
4) 站内平时需要控制人员随意出入的疏散用门,设置有门禁系统时,应保证火灾时不需使用钥匙等任何工具即能从内部易于打开,并应在显著位置设置标识和使用提示。
5.1.33 防火门和防火卷帘设置应符合下列规定:
1 防火门的设置应符合下列规定:
1) 设置在建筑内经常有人通行处的防火门宜采用常开防火门,除本规范另有规定外,其他位置的防火门均应采用常闭防火门。常开防火门应能在火灾时自行关闭,并应有信号反馈的功能;常闭防火门应在其明显位置设置保持门关闭的提示性标志。
2) 除管井检修门外,应具有自闭功能。双扇防火门应具有按顺序关闭的功能。
3) 除本规范另有规定外,防火门应能内外两侧手动开启。
4) 设置在变形缝附近时,防火门开启后,其门扇不应跨越变形缝,并应设置在楼层较多的一侧。
2 防火分区间采用防火卷帘分隔时,应符合现行国家标准《建筑设计防火规范》GB 50016中的相关规定。
5.1.34 建筑幕墙的防火设计应符合现行国家标准《建筑设计防火规范》GB 50016中的相关规定。
5.1.35 建筑内的电缆井、管道井、排烟道、排气道等竖向管道井,应分别独立设置。其井壁应为耐火极限不低于1.00h的不燃性材料,井壁上的检查门应采用丙级防火门。电缆井、管道井应在每层楼板处采用不低于楼板耐火极限的不燃烧体或防火封堵材料封堵;与房间、走道等相连通的孔洞应采用防火封堵材料封堵。
5.1.36 电线电缆、可燃气体和甲、乙、丙类液体的管道不宜穿过建筑内的变形缝,当必须穿过时,应在穿过处加设不燃材料制作的套管或采取其他防变形措施,并应采用防火封堵材料封堵。
5.1.37 连接两座建筑物的天桥,当天桥采用不燃性材料且通向天桥的出口符合安全出口的设置要求时,该出口可作为建筑物的安全出口。
5.1.38 建筑内的隔墙应从楼地面基层隔断至顶板底面基层。
5.1.39 建筑节能设计时,保温材料的选择应考虑防火要求。
条文说明
Ⅰ 建(构)筑物的火灾危险性分类及其耐火性能
5.1.1 工业与民用建筑的耐火等级一般分为四级,根据风电场升压站的特点,对站内新建的永久建筑物的耐火等级,按不低于二级耐火考虑。条文中基本涵盖了风电场升压站的主要建筑物,符合当前升压站工程的实际布置情况。
5.1.2 建筑整体的耐火性能是保证建筑结构在火灾时不发生较大破坏的根本,单一建筑结构构件的耐火极限十分重要,对于某种构件的耐火极限一般应根据理论计算和试验测试验证相结合的方法进行确定。表3列出了部分经过测试试验的构件的耐火极限和燃烧性能,供设计时参考。表3是参照现行国家标准《建筑设计防火规范》GB 50016-2014条文说明中的附录。
表3 建筑构件的燃烧性能和耐火极限
















注:1.确定墙的耐火极限不考虑墙上有无孔洞。墙的总厚度包括抹灰粉刷层。
2.中间尺寸的构件,其耐火极限建议经试验确定,也可按插入法计算。
3.计算保护层时,应包括抹灰粉刷层。
4.现浇无梁楼板按简支板的数据采用。
5.人孔盖板的耐火极限可参照防火门确定。
5.1.3 考虑到单层建筑物有利于人员安全疏散和火灾扑救的实际情况,规定一、二级耐火等级的建筑物柱的耐火等级可以降低0.50h。
5.1.4 该条引自现行国家标准《建筑设计防火规范》GB 50016。
Ⅱ 建(构)筑物及设备的防火间距、防火分区与防火分隔
5.1.6 升压站内的建(构)筑物与升压站外的民用建筑物及各类厂房、库房、堆场、储罐之间的防火间距,与现行国家标准《建筑设计防火规范》GB 50016的有关规定基本保持一致。
防火间距的确定主要综合考虑满足扑救火灾需要,防止火势向邻近建筑、场地蔓延扩大及节约用地等因素。其中火灾时建筑物可能产生的热辐射强度是确定防火间距应考虑的主要因素,本条中有关防火间距是最小间距要求,从防火角度和保障人员安全、减少停电和财产损失来看,在有条件时,应尽可能采用较大间距。
风电场中的升压站,电气设备在运行中可能产生电火花,存在燃烧和爆裂的可能,万一发生燃烧事故,不仅本身遭到破坏,而且会使电网受到影响,故其与其他建筑物间的防火间距要求,较一般厂房要严些。
5.1.7 表5.1.7中油浸变压器和电抗器与屋外配电装置的防火间距的规定见本规范第5.5.5条。对于表5.1.7注3,两座建筑相邻较高一面的外墙如为防火墙时,其防火间距不限。但是当建筑物侧面设置了门窗时,如果门窗之间距离太近,火灾时浓烟和火焰可能通过门窗洞口蔓延扩散,因此规定距离要求。
5.1.8 生产建筑相对办公生活建筑而言,房间隔断较少,层高较高,因而每个房间的空间体积比办公生活建筑大,较易发现火情和疏散与扑救,但火势蔓延较快。通常来说,生产建筑的防火比办公生活建筑有利一些。在确定防火分区最大允许面积时要考虑防火安全、扑救火灾的要求,又要顾及生产实际需要以及节省消防投资,不能和办公生活建筑同等对待,而应按类别分别做出规定。根据不同的火灾危险类别,正确选择耐火等级,合理确定建筑层数和建筑面积,是防止火灾发生和蔓延扩大、减少火灾损失的有效措施之一。升压站内建筑物的火灾危险性详见本规范5.1.1。
升压站内的办公生活建筑,依现在一般风电场的规模,均按多层建筑考虑。超过上述范围时,可以参照现行国家标准《建筑设计防火规范》GB 50016相关规定执行。
防火分区之间应采用防火墙分隔。当采用防火墙确有困难时,可采用防火卷帘等防火分隔设施分隔。
5.1.9 本条从消防的角度,对油浸变压器室、汽车库、修车库、厨房、柴油发电机房等性质相对特殊的建筑单元进行了防火分隔规定。考虑到目前设计施工的风电场升压站,需要采暖时一般均设计为电暖器,本条未对锅炉房做相应的防火分隔上的规定,确有需要时,可参照油浸变压器相关条款执行,同时满足现行国家标准《锅炉房设计规范》GB 50041的要求。
从升压站的实际情况出发,将分隔和阻燃作为应对电缆火灾的主要措施,有关电缆的防火分隔措施详见5.5.1~5.5.3条相关内容。对带油电气设备的防火设计规定,详见5.5.4~5.5.8条相关内容。
Ⅲ 安全疏散
5.1.10 设置2个安全出口并使人员能够双向疏散是建筑物安全疏散设计的基本原则,安全出口之间距离设置太近,发生火灾时实际上只能起到1个出口的作用。
5.1.11 本条所指建筑物出口的数目,既是对一座建筑物或建筑物内的一个楼层的要求,也是对建筑物内一个防火分区的要求。足够数量的安全出口,对保证人和物资的安全疏散极为重要。同时根据实际情况,规定了允许设置1个安全出口的条件。
5.1.12 地下室因为不能直接采光、通风,火灾时排烟困难,为保证人员安全,要求至少应设置2个安全出口。
5.1.13 本条主要参考现行国家标准《建筑设计防火规范》GB 50016中关于厂房、民用建筑的安全疏散距离。
5.1.14 按风电场的实际情况,升压站内的运营人员仅有数十人,疏散走道最小宽度是按能通过2股人流的宽度确定的。
5.1.15 本条根据风电场升压站内的一般建设规模,考虑了可能出现的楼梯形式。
Ⅳ 建筑物的室内装修
5.1.19~5.1.26 按现行国家标准《建筑内部装修设计防火规范》GB 50222将装修材料按其燃烧性能划分为四级,见表4,表中备注栏是按现行国家标准《建筑材料及制品燃烧性能分级》GB 8624进行的燃烧性能等级的划分,通过此对照表,一方面与现行相关的防火规范协调,一方面与现行的材料定级标准相对比,便于使用。
表4 装修材料燃烧性能等级


建筑用途、场所、部位不同,对装修材料的燃烧性能要求也不同,中控室是升压站的核心,是人员比较集中的地方,有必要限制其可燃物放烟量,以减少火灾损失。
国外规范也有类似的规定,NFPA850规定电厂室内装修不能使用泡沫塑料,重要建筑物的内装修材料都应该是A级,非重要建筑物的内装修材料都应该是A级或B级。用于锅炉房、工程师室、发电厂中重要建筑的建筑材料都应是不燃烧材料或者难燃烧材料,根据NFPA256,屋顶材料应该是A类材料,金属板屋面应该是Ⅰ级或防火型。
Ⅴ 消防车道
5.1.27 本条规定了需设置环形消防车道的情况。尽头式消防车道应设置回车场或回车道,回车场的大小不应小于12m×12m;供大型消防车使用时,不宜小于18m×18m。
5.1.28 本条规定在于保证消防车的有效救援。
5.1.29 消防车道净高和净宽定为不小于4m,是根据目前国内所使用的各种消防车外形尺寸、按照单车道并考虑消防车速一般较快,穿过建筑物时宽度上应有一定的裕度,便于车辆快速通行确定的。
5.1.30 当利用交通道路时,应注意满足消防车的转弯半径要求,普通消防车的转弯半径不小于9m。
Ⅵ 建筑构造
5.1.31 建筑物的防火墙,无论是在火灾初期还是在扑救火灾的过程中,对将火灾有效地限制在一定空间内、阻断在防火墙一侧而不蔓延到另一侧,起到重要作用。严格说,防火墙从建筑物基础到屋面,应与建筑物完全断开,独立建造。但目前实际情况,大部分是建造在建筑框架上或与建筑框架相连,为保证防火墙在火灾时真正发挥作用,应尽可能保证防火墙从上至下均处于同一轴线位置,相应框架的耐火极限要与防火墙的耐火极限相适应。
为防止火灾通过屋面和外墙蔓延,对防火墙设置位置与屋面天窗和墙体二侧的门窗洞口的水平距离做出了规定,设计时应尽可能加大该距离。
满足本规范中相应耐火等级和建筑构件的耐火极限的规定的新建建筑物,防火墙可以不突出屋面和外墙,对于其他改、扩建升压站的原有建筑物,当屋顶承重结构和屋面板的耐火极限低于0.5h、高层生产建筑屋面板的耐火极限低于1.00h时,防火墙应高出不燃性屋面0.4m以上,高出燃烧体或难燃烧体屋面0.5m以上。当建筑物的外墙为难燃烧体时,防火墙应凸出墙的外表面0.4m以上,且在防火墙两侧的外墙应为宽度不小于2m的不燃性材料,其耐火极限不应低于该外墙的耐火极限。
防火隔墙的设置参考5.1.9相关款项。
5.1.32 考虑风电场内升压站现阶段的一般建筑规模,本条未包含消防电梯的建筑构造,确有需要时,执行现行国家标准《建筑设计防火规范》GB 50016相关规定。
疏散楼梯间是人员竖向疏散的安全通道,也是消防人员进入火场的主要路径。因此,疏散楼梯间应保证人员在楼梯间内疏散时能有较好的光线,有条件的情况下应首先选用天然采光。
疏散楼梯间应尽量采用自然通风以排除烟气,提高楼梯间内的能见度,缩短烟气停留时间。楼梯间靠外墙设置,有利于楼梯间直接采光和自然通风。不能采用自然采光和自然通风的疏散楼梯间,应按规范要求设置消防应急照明和采取机械防烟措施。
人员在紧急情况下容易发生拥挤现象,楼梯间的设计应保证楼梯间的有效疏散宽度不会因凸出物而减少,并应避免凸出物碰伤疏散人群。楼梯间的宽度也应采取措施保证人行宽度不宜过宽,防止人群疏散时失稳而导致意外。
在采用扩大封闭楼梯间时,要注意扩大区域与周围空间采取防火措施分隔。管道井等的检查门等不能设计成直接开向楼梯间内。
防烟楼梯间的平面布置要求必须经过防烟前室再进入楼梯间。前室应具有可靠的防烟设施,使防烟楼梯间具有比封闭楼梯间更好的防烟、防火能力,具有更高的可靠性。
室外楼梯可供辅助人员应急疏散和消防人员直接从室外进入建筑物到达起火层扑救火灾。为了防止因楼梯倾斜度过大、楼梯过窄或栏杆扶手过低,并防止火灾时火焰从门内窜出而将楼梯烧坏,影响人员安全疏散,确定了本条基本规定。
由于室外楼梯在梯段宽度、坡度、防雨防滑等方面不一定能满足人员疏散的要求,因此,只有在满足本条相关款项规定的情况下才可作为疏散楼梯和辅助防烟楼梯,并应注意防滑、防跌落等处理。
考虑到库房内的人员一般较少且门洞较大,故规定门设置在墙体的外侧时允许采用推拉门或卷帘门,但不允许设置在仓库外墙的内侧,以防止因货物翻倒等原因压住或阻碍而无法开启。
5.1.33 本条规定了防火门和防火卷帘门的有关设计要求。
设置防火门的部位,一般为疏散门或安全出口。防火门既是保持建筑防火分隔完整的主要物体之一,又常是人员疏散经过疏散出口或安全出口时需要开启的门。因此,防火门的开启方式、方向等均应满足紧急情况下人员迅速开启、快捷疏散的需要。
为尽量避免火灾时烟气或火势通过门洞窜入人员的疏散通道内,以保证疏散通道的相对安全和人员的安全疏散,应使防火门在平时处于关闭状态或在火灾时以及人员疏散后能自行关闭。
规定建筑变形缝处防火门的设置要求,主要为保证分区间的相互独立。
防火分区应采用防火墙进行分隔,但有时实现起来的确有困难,往往应先满足生产、工艺或使用的需要。因此,需要采用其他分隔措施,采用防火卷帘分隔是其中措施之一。
本规范为与现行的各类防火设计规范相协调,防火门仍按其耐火极限分为甲、乙、丙三级。现行国家标准《防火门》GB 12955中对防火门的耐火性能分类进行了修改,由原来按甲、乙和丙分类,改为按隔热防火门(A类)、部分隔热防火门(B类)和非隔热防火门(C类)分类。现行防火门分类参见表5。
表5 防火门按耐火性能分类

5.1.34 本条规定了建筑幕墙的防火构造要求。一般情况下,升压站应尽量少采用幕墙。在幕墙设计施工时,可参照现行标准《建筑防火封堵应用技术规程》CECS 154有关规定执行。
5.1.35 建筑物中的竖向管井都是烟火蔓延的通道,必须在每层楼板处用相当于楼板耐火极限的不燃材料封隔。此外,为防止火灾时这些管道和电缆竖井的完整性受到破坏,还要求管道井壁采用耐火极限不低于1.00h的不燃材料,井壁上的检查门应为丙级防火门。
5.1.36 本条主要是为防止因建筑变形而破坏管线、引发火灾并使烟气通过变形缝扩散。
5.1.37 有时为满足使用要求,采用天桥将二座建筑物连接起来,如符合本条规定时,可将其作为安全出口,但在具体设计时,应注意天桥周围是否有危及其安全的情况,如天桥下方的窗洞口等。
5.1.38 本条是为了有效地控制火灾和烟气蔓延,同时也有利于隔声。
5.1.39 本条是依当前的节能形式与防火要求而提出的。保温材料宜选用A级,或应进行保温层的防火隔离带设计,详见公安部消防局的相关文件。燃烧性能为A级的保温材料有岩棉、玻璃棉、泡沫玻璃、泡沫陶瓷、发泡水泥等。
5.2 消防给水
Ⅰ 一般规定
5.2.1 升压站设计时,应设计消防给水系统和消防设施。升压站内建筑物满足耐火等级不低于二级、体积不超过3000m³,且火灾危险性为戊类时,可不设消防给水,但宜设置消防软管卷盘或轻便消防水龙。
5.2.2 升压站消防给水系统的设计,应符合现行国家标准《建筑设计防火规范》GB 50016和《消防给水及消火栓系统技术规范》GB 50974的规定。
5.2.3 升压站消防给水系统宜独立设置,消防水源应有可靠的保证。
5.2.4 升压站同一时间内的火灾次数按一次考虑。消防用水量按室内和室外消防用水量之和确定。室内消防用水量包含室内消火栓系统、自动喷水灭火系统、水喷雾系统、泡沫灭火系统和固定消防炮灭火系统的消防用水量。室内消防用水量应按需要同时开启的上述系统用水量之和计算;当上述多种消防系统需要同时开启时,室内消火栓用水量可减少50%,但不得小于10L/s。
5.2.5 消防用水可由城市给水管网、天然水源或站内消防水池供给。利用天然水源时,其保证率不应小于97%,且应设置可靠的取水设施。当天然水源不能保证时,应设置消防水池蓄水设施。
Ⅱ 室外消火栓
5.2.6 升压站建筑物的室外消火栓用水量不应小于表5.2.6的规定。
表5.2.6 室外消火栓用水量(L/s)


注:当变压器采用水喷雾灭火系统时,变压器室外消火栓用水量不应小于15L/s;室外消火栓用水量,应按最大的一座地面建筑物的消防需水量计算。
5.2.7 室外消防给水可采用高压或临时高压给水系统,也可采用低压给水系统,其设置应符合下列要求:
1 室外高压或临时高压给水系统的管道压力,应保证当消防用水量达到最大,且水枪在任何建筑物的最高处时,水枪的充实水柱不小于10m。
2 室外低压给水系统的管道压力,应保证灭火时最不利点消火栓的水压不小于0.1MPa,水压应从该消火栓的地面算起。
5.2.8 室外消防给水管道的设置应符合下列要求:
1 室外消防给水管网应布置成环状,当室外消防用水量小于等于15L/s时,可布置成枝状。
2 环状管网的输水干管及向环状管网输水的输水管均不应少于两条,当其中一条发生故障时,其余的干管应能通过消防用水总量。
3 环状管道应采用阀门分成若干独立段,阀门应根据管网的要求设置。
4 室外消防给水管道的直径不应小于DN100。
5 室外消防给水管道设置的其他要求应符合现行国家标准《室外给水设计规范》GB 50013的有关规定。
5.2.9 室外消火栓应沿站区道路设置,室外消火栓的间距不应大于120m。
5.2.10 室外配电装置区内不宜设置室外消火栓及消防管网。
Ⅲ 室内消火栓
5.2.11 升压站内建筑物满足下列条件之一时可不设室内消火栓:
1 耐火等级为一、二级且可燃物较少的单、多层丁、戊类生产建筑物。
2 耐火等级为三、四级且建筑体积不超过3000m³的丁类生产建筑物和建筑体积不超过5000m³的戊类建筑物。
3 室内没有生产、生活给水管道,室外消防用水取自消防水池且建筑体积不超过5000m³的建筑物。
5.2.12 升压站建筑室内消防用水量应根据水枪充实水柱长度和同时使用水枪数量经计算确定,且不应小于表5.2.12的规定。
表5.2.12 室内消火栓用水量


5.2.13 室内消火栓布置应符合下列要求:
1 室内消火栓的布置,应保证有两支水枪的充实水柱同时到达室内任何部位。
2 室内消火栓宜设置在楼梯间和通道内,有电气设备的房间不宜采用消火栓灭火方式。
3 对于室内临时高压给水系统,每个室内消火栓处应设直接启动消防水泵的按钮,并应有保护措施。
5.2.14 室内消防给水管道的布置应符合下列要求:
1 室内消火栓超过10个且室外消防水量大于15L/s时,其消防给水管道应连成环状,室内消防给水管道至少应有两条进水管与室外环状管网连接。当环状管网的一条进水管发生事故时,其余的进水管仍能供应全部用水量。
2 室内消火栓给水管网与自动喷水灭火系统、水喷雾灭火系统的管网宜分开设置。如合用消防泵时,供水管路应在报警阀或雨淋阀前分开设置。
5.2.15 设置常高压给水系统并能保证最不利点消火栓和自动喷水灭火系统等的水量和水压的站内建筑物,或设置干式消防竖管的站内建筑物,可不设置消防水箱。设置临时高压给水系统的站内建筑物应设置消防水箱,消防水箱包括气压水罐、水塔、分区给水系统的分区水箱。消防水箱的设置应符合下列规定:
1 重力自流的消防水箱应设置在建筑的最高部位。
2 消防水箱的有效容积应满足初期火灾消防用水量的要求。办公生活建筑不应小于18m³;生产建筑室内消防给水设计流量不大于25L/s时不应小于12m³,大于25L/s时不应小于18m³。
3 消防用水与其他用水合用的水箱应采取消防用水不作他用的技术措施。
4 发生火灾后,由消防水泵供给的消防用水不应进入消防水箱。
Ⅳ 水喷雾灭火系统
5.2.16 单台容量在125MVA及以上的油浸变压器需要设置水喷雾灭火装置时,应符合现行国家标准《水喷雾灭火系统设计规范》GB 50219的相关规定。
Ⅴ 消防水池及消防水泵房
5.2.17 供水水源不能满足升压站消防用水要求时,应设置消防水池。
5.2.18 消防水池的容量,除应满足在火灾延续时间内按本规范第5.2.4条、第5.2.6条、第5.2.12条确定的消防给水量的要求外,尚应符合下列规定:
1 升压站室内、外消火栓系统的火灾延续时间应按2.00h计算。
2 当室外给水管网供水充足且在火灾情况下能够连续补水时,消防水池的容量可减去火灾延续时间内补充的水量,补水量应经计算确定,且补水管的平均流速不应大于1.5m/s。
3 消防水池的补水时间不应超过48h,对于缺水地区不应超过96h。
4 供消防车取水的消防水池应设置取水口或取水井,且吸水高度不应大于6m;取水口与除水泵房外的其他建筑物的距离不应小于15m,与绝缘油油罐的距离不应小于40m。
5 供消防车取水的消防水池,其保护半径不应大于150m。
6 消防用水与生产、生活用水合并的水池,应采取确保消防用水不作他用的技术措施。
7 严寒和寒冷地区的消防水池应采取防冻保护设施。
5.2.19 消防水泵应设置备用泵,其工作能力不应小于一台主要水泵。当建筑的室外消防用水量小于等于25L/s或建筑的室内消防用水量小于等于10L/s时,可不设置备用泵。
5.2.20 消防水泵应保证在火警后30s内启动。消防水泵与动力机械应直接连接。
5.2.21 一组消防水泵的吸水管不应少于2条;当其中一条关闭时,其余的吸水管应仍能通过全部用水量。消防水泵应采用自灌式吸水,并应在吸水管上设置检修阀门。
5.2.22 当消防给水管道为环状布置时,消防水泵房应有不少于两条的出水管直接与环状消防给水管网连接。当其中有一条出水管关闭时,其余的出水管应仍能通过全部用水量。出水管上应设置试验和检查用的压力表和DN65的放水阀门。当存在超压可能时,出水管上应设置防超压设施。
5.2.23 独立建造的消防水泵房,其耐火等级不应低于二级。附设在建筑中的消防水泵房的门应采用甲级防火门。
条文说明
Ⅰ 一般规定
5.2.1 根据现行国家标准《建筑设计防火规范》GB 50016,确定升压站消防给水、灭火设施的基本原则。
5.2.3 风电场升压站人员配置较少,消防用水一般来自于消防水池,消防水量相对于生活用水量较大,消防给水系统独立设置有利于生活用水水质,保证卫生,同时保证消防给水系统安全可靠。
5.2.4 风电场升压站人员少、占地面积小,根据现行国家标准《建筑设计防火规范》GB 50016,确定其同一时间内的火灾次数为一次。升压站内消防用水量应包括室内、外消防用水量和按各类同时开启的灭火系统用水之和计算的总量,这符合升压站消防灭火的实际情况和一般规定。
5.2.5 本条规定了升压站消防水源,消防水源可采用城市给水管网、天然水源及消防水池。风电场升压站一般无城市给水管网,天然水源采用有一定的困难,应采用消防蓄水池作为消防水源。
Ⅱ 室外消火栓
5.2.6 升压站建筑物的室外消火栓用水量依据现行国家标准《消防给水及消火栓系统技术规范》GB 50974中的有关规定,结合升压站建筑物的特点规定本条内容。升压站各建筑物的耐火等级和火灾危险性分类,应根据本规范5.1.1确定。
5.2.7 本条对于升压站室外消防给水系统型式做出规定。设计过程中可根据实际情况和需要,确定消防给水系统型式。风电场升压站一般地处比较偏僻的地方,消防以自救为主,升压站消防给水系统一般为临时高压系统,采用消防水泵加压的方式。室外消防给水系统也可设计为低压给水系统。
5.2.8 本条仅规定了室外消防给水管道的布置要求。室外消防管道每段消火栓数量、管径应符合现行国家标准《消防给水及消火栓系统技术规范》GB 50974和《室外给水设计规范》GB 50013的要求。
5.2.10 室外配电装置区发生火灾,多为带电火灾,不使用水消防灭火。
Ⅲ 室内消火栓
5.2.11 本条规定了建筑物室内不设置消火栓的情况。对于升压站内的建筑物,可根据建筑物的耐火等级、火灾危险性、建筑物体积等具体指标,确定建筑物是否设计室内消火栓。
5.2.12 本条依据现行国家标准《消防给水及消火栓系统技术规范》GB 50974规定了升压站建筑物室内消火栓消防用水量。
5.2.13 本条规定了室内消火栓布置要求:
1 室内消火栓是建筑室内的主要灭火设备,当一个消火栓受到火灾威胁不能实施灭火,相邻的消火栓仍能保护该消火栓保护范围内的任何部位。
2 升压站建筑物平面布置一般较为简单,消火栓布置在楼梯间或者走道内,比较醒目,消火栓箱或其附近设置明显标志,消火栓外表涂成红色,便于现场人员及时发现和使用。电气设备房间发生火灾多为带电火灾,一般不采用水消防的灭火方式。
3 升压站建筑物消防系统一般采用临时高压系统,在每个消火栓处设置远距离启动消防水泵按钮。启动按钮一般可设置在消火栓箱内或者设置在有玻璃保护的小壁龛内,以防止被误启动。
5.2.14 本条规定了室内消防管道的布置要求:
1 采用环状管网供水较安全可靠,当其中某段损坏时,其他管段应仍能供应全部消防用水量。因此室内消防管道应采用环状管道或者环状管网,有两条进水管接入环状管道,当其中一条进水管出故障时,其余进水管应能供应全部消防用水量。
2 为防止消火栓用水影响自动喷水灭火系统、水喷雾灭火系统用水,或者消火栓平日漏水引起自动喷水灭火系统、水喷雾灭火系统的误报警,室内消火栓给水管网与自动喷水灭火系统、水喷雾灭火系统的管网宜分开设置。当分开设置有困难时,为保证不产生相互影响,在报警阀或雨淋阀后的管道必须与消火栓给水系统管道分开,即在报警阀或雨淋阀后的管道上严禁设置消火栓。
Ⅳ 水喷雾灭火系统
5.2.16 对于容量在125MVA及以上的大型变压器,考虑其重要性,应设置火灾探测报警系统和固定灭火系统。固定灭火系统除了可采用水喷雾灭火系统外,也可采用排油注氮灭火装置和合成泡沫喷淋灭火系统,对于地下和户内等封闭空间的变压器也可采用气体灭火装置。对于在天气寒冷、缺水、风沙大、运行条件恶劣的地区,采用水喷雾灭火系统要多做比较考虑。
Ⅴ 消防水池及消防水泵房
5.2.17 风电场一般地处比较偏僻的位置,一般无市政消防供水设施,应设置消防水池存蓄消防用水。
5.2.18 依据现行国家标准《消防给水及消火栓系统技术规范》GB 50974的有关规定,根据风电场建筑物的使用性质、规模等规定了消防系统的火灾延续时间,对消防水池的设置提出了具体要求。寒冷地区为满足消防水池防冻的要求,泵房可设置在水池上面,与水池组成联合建筑,布置上更为紧凑,节约占地面积,消防水泵可满足自灌式吸水要求,也可设计成强自吸消防水泵,要特别注意水泵的快速出水。
5.2.19 为保证不间断地供应火场用水,消防水泵应设有备用泵,以便当主水泵发生故障时,备用泵可及时投入,主水泵为两台及以上时,其故障率只考虑一台。备用泵的流量和扬程应不小于最大一台泵的流量和扬程。
5.2.20 发生火警后,为保证消防水泵及时启动,应采取必要的技术措施,根据目前技术条件,规定消防水泵与动力机械直接连接。高位消防水箱的容量较小,一般仅能供应5min~10min的消防用水。因此,不论任何情况下,均要求消防水泵在30s内启动供水,保证火场不中断用水。
5.2.21 一组(两台或两台以上,包括备用泵)消防水泵应至少有两条吸水管。当其中一条吸水管在检修或损坏时,其余的吸水管应仍能通过100%的用水总量。
消防水泵应能及时启动,保证火场消防用水,因此消防水泵应经常充满水,以保证及时启动供水。故建议采用自灌式引水方式。若采用自灌式引水有困难时,应有可靠迅速的充水设备。
5.2.22 消防泵房出水管与环状管网连接时,应同时与环状管网的不同管段连接,确保供水的可靠性。为便于试验和检查消防水泵,应在其出水管上安装压力表和公称直径为DN65的放水阀。应定期检查消防水泵是否能正常运转,并测试消防水泵的流量和压力。当试验用水取自消防水池时,可将试验水通过放水管回流水池。由于试验时的水泵出水量小,容易超过管网允许压力而造成事故,因此需要设防超压措施,一般可采取选用流量—扬程曲线平的水泵、出水管上设置安全阀或泄压阀、设回流泄压管等方法。
5.2.23 本条规定了消防水泵房建筑防火设计要求。设计应保证消防水泵在火灾情况下仍能坚持工作,不受到火灾的威胁。因此,消防水泵房宜独立建造,并采用耐火等级不低于二级的建筑物。
5.3 采暖、通风、空气调节及防烟排烟
Ⅰ 建筑物采暖
5.3.1 所有工作场所严禁采用明火采暖。
5.3.2 室内采暖系统非暗埋的管道、管件及保温材料应采用不燃烧材料。
5.3.3 蓄电池室的采暖散热器应采用耐腐蚀、易清扫型散热器;管道应采用焊接,室内不应设置法兰、丝扣接头和阀门。采暖管道不宜穿过蓄电池室楼板。
5.3.4 采暖管道不应穿过变压器室、配电装置室等电气设备间。
Ⅱ 通风和空气调节
5.3.5 空气调节系统的送风机、回风机应与火灾自动报警系统联锁,当发生火灾时,应能立即停止运行。
5.3.6 通风、空气调节系统的管道布置,横向宜按防火分区设置,竖向不宜超过5层。当管道设置防止回流设施或防火阀时,其布置可不受此限。
5.3.7 通风、空气调节系统的风管不宜穿越防火墙、防火隔墙。如必须穿越时,应在穿越处设置防火阀。穿越防火墙、防火隔墙两侧各2m范围内的风管、绝热材料应采用不燃材料,穿越处的空隙应用和墙体耐火极限相同的不燃材料封堵。当通风道为混凝土或砖砌风道时可不设防火阀,但其侧壁上的孔口宜设防火阀。
5.3.8 通风、空气调节系统的风管应采用不燃材料制作;其设备和风管、水管的绝热、消声、加湿材料及其黏接剂宜采用不燃材料,当确有困难时,可采用难燃材料。
5.3.9 空气调节系统的电加热器应与送风机联锁,并应设无风断电、超温断电保护装置,电加热器的金属风管应接地。
5.3.10 配电装置室应设置事故排风机,其电源开关应设在发生火灾时能安全方便切断的位置。
5.3.11 多个屋内配电装置室共设一个通风系统时,应在每个房间的送风支风道上设置防火阀。
5.3.12 每个变压器室的通风系统应单独设置,火灾发生时,应能自动切断通风机的电源,停止运行。
5.3.13 配电装置事故排风量不应少于12次/h,事故风机可兼作通风机用。
5.3.14 防酸隔爆蓄电池室通风应采用机械通风,使室内保持负压,通风量按空气中的最大含氢量(体积比)不超过0.7%计算,且换气次数不应少于6次/h,室内空气不允许再循环。通风机与电动机应为防腐防爆型,吸风口应靠近顶棚。
5.3.15 免维护式蓄电池应设置事故排风装置,换气次数不小于3次/h,可兼作通风用。
5.3.16 六氟化硫电气设备室应采用机械通风,室内空气不允许再循环。室内空气中六氟化硫的含量不超过6000mg/m³。六氟化硫电气设备室的正常通风量不少于2次/h,设置在室内下部,排气口距地面高度应小于0.3m;事故时通风量不小于4次/h,由设置在下部的正常通风系统和上部的事故排风系统共同保证。通风设备、风管及其附件应考虑防腐措施。
5.3.17 配电装置室发生火灾时,应能自动切断通风机的电源。当采用气体灭火时,百叶窗应有电动关闭的功能。
5.3.18 采用机械通风系统的电缆隧道和电缆夹层,当发生火灾时,应立即切断通风机电源。通风系统的通风机应与火灾自动报警系统联锁。
Ⅲ 防烟排烟
5.3.19 升压站建筑中的防烟可采用机械加压送风防烟或可开启外窗的自然排烟方式。
5.3.20 升压站建筑中排烟可采用机械排烟方式或可开启的外窗自然排烟方式。
5.3.21 防烟楼梯间及其前室应设置防烟设施。
5.3.22 设置自然排烟设施的场所,其自然排烟口的净面积应符合下列规定:
1 防烟楼梯间前室不应小于2.0㎡。
2 靠外墙的防烟楼梯间,每5层内可开启排烟窗的总面积不应小于2.0㎡。
3 中庭不应小于该中庭楼地面面积的5%。
4 其他场所,宜取该场所建筑面积的2%~5%。
5.3.23 防烟楼梯间及其前室的防烟系统设计,应按现行国家标准《建筑设计防火规范》GB 50016的有关规定执行。
5.3.24 下列场所应设置机械加压送风防烟设施:
1 不具备自然排烟条件的防烟楼梯间。
2 设置自然排烟设施的防烟楼梯间,其不具备自然排烟条件的前室。
5.3.25 设置机械排烟设施的场所,单台风机排烟量不应小于7200m/h,且应符合下列规定:
1 当排烟系统担负一个防烟分区时,应按每平方米排烟面积不小于60m³/h计算。
2 当担负两个或两个以上防烟分区时,应按其中最大防烟分区每平方米排烟面积不小于120m³/h计算。
5.3.26 机械排烟系统的设置应符合下列规定:
1 疏散走道的排烟系统宜竖向布置。
2 穿越防火分区的排烟管道应在穿越处设置排烟防火阀。
5.3.27 排烟风机可采用离心或轴流排烟风机。在排烟风机入口总管上应设置与排烟风机联锁的排烟防火阀。当该防火阀关闭时,排烟风机应能停止运转。排烟风机和烟气流管道附件,如风阀、柔性接头等,应保证在280℃的温度下连续有效工作不小于30min。
5.3.28 机械加压送风管道、排烟管道和补风管道内的风速应符合下列规定:
1 采用金属管道时,不宜大于20m/s。
2 采用非金属管道时,不宜大于15m/s。
5.3.29 防烟与排烟系统的管道、风口及阀门等必须采用不燃材料制作。排烟管道应采取隔热防火措施或与可燃物保持不小于150mm的距离。
条文说明
Ⅰ 建筑物采暖
5.3.1 风电场一般建设在偏远地区,采暖技术使用局限较大,明火或电炉取暖容易引发火灾,升压站发生火灾影响较大,后果严重,因此特规定工作场所不应采用明火采暖的方式。
5.3.2 参照现行国家标准《建筑设计防火规范》GB 50016的有关规定,结合风电场远离城市、人员较少,为减少火灾隐患,规定本条。
5.3.3 蓄电池室如果采用散热器采暖系统,从散热器的选型到系统的安装,都必须考虑防漏水措施,不能采用承压能力差的铸铁散热器,管道与散热器的连接以及管道与管件间的连接必须采用焊接。
5.3.4 采暖管道不应穿过变压器室、配电装置室等电气设备间。这些电气房间装有各种电气设备、仪器、仪表和高压带电的各种电缆,这些房间管道不允许漏水,也不允许采暖管道加热这些设备和电缆。在寒冷地区,如需采暖,可考虑采用电采暖散热器。
Ⅱ 通风和空气调节
5.3.5 当发生火灾时,空气调节系统应立即停止运行,防止火灾蔓延,空气调节的自动控制应与火灾自动报警系统联锁。
5.3.6 根据现行国家标准《建筑设计防火规范》GB 50016的有关规定。
5.3.7 防火墙、防火隔墙是阻止火势蔓延和划分防火区的重要分隔措施,而通风管道是火势蔓延的主要渠道,所以通风管不宜穿过防火墙、防火隔墙,如必须穿过时,为保证防火墙、防火隔墙的作用和阻止火势蔓延扩大,要求风管在穿过处设置防火阀。穿过防火墙两侧各2m范围内的风管保温材料应采用不燃烧材料,穿过处的空隙采用和墙体耐火极限相同的不燃材料封堵。
用混凝土或砖砌风道时,因其本身具有不燃性,有一定耐火极限,故在穿过防火墙、防火隔墙时允许不设防火阀,但其孔口处还要考虑设防火阀。
5.3.8 防酸隔爆铅酸蓄电池室由于接触带有腐蚀性的酸性气体,如果风管采用不燃烧材料制作,使用寿命短,既不经济,又需经常更换。故允许采用难燃烧材料制作,并禁止采用不阻燃性的可燃材料。
设备和风管、水管的绝热、消声、加湿材料及其黏接剂应采用不燃材料,在采用不燃材料确有困难时,允许有条件地采用难燃材料。
5.3.9 本条为一种保护措施。为了防止通风机己停而电加热器继续加热引起过热而起火,必须做到欠风、超温时的断电保护,即通风机一旦停止,电加热器的电源即自动切断。当控制失灵,通风机未启动而电加热器先启动时,会造成火灾危险,设置工作状态信号,可以帮助工作人员进行监督,以便采取必要的措施。
5.3.10 屋内配电装置发生火灾时,通风系统应立即停止运行,以免火灾蔓延,因此应考虑切断电源的安全性和可操作性。
5.3.11 当几个配电装置房间共用一个通风系统时,当一个房间发生火灾时,为防止火灾通过通风系统蔓延,在送风支风道上设置防火阀。
5.3.12 如果风电场升压站采用室内变压器室的方式,变压器室与其他设备房间耐火等级有区别,变压器室通风系统不能与其他通风系统合并,几个相邻的变压器室通风系统也不应合并。为防止火灾蔓延,当火灾发生时,设有火灾自动报警系统的油浸变压器室,通风系统应立即停止运行。
5.3.13 本条规定了一般配电装置室事故通风风量的要求,事故风机可兼作通风机。
5.3.14 蓄电池室的型式有多种,通风系统应有所不同。防酸隔爆蓄电池通风不但要满足通风量的要求,吸风口还应靠近顶棚,以有效排除室内氢气,防止氢气积蓄在室内上部。
5.3.15 免维护式蓄电池正常运行时没有有害气体排出,事故时会排出少量氢气,在房间内有可开启的外窗的良好自然通风的情况下,自然通风可满足要求。当采用机械通风时,每小时不少于3次换气次数即可满足要求。
5.3.16 根据国家能源局关于《防止电力生产事故的二十五项重点要求》国能安全[2014]161号的通知的有关要求规定此条内容。六氟化硫有毒性,且密度较大,正常的通风系统排风口放在下部且明确距离要求。事故排风口放在上部,由上排风口共同完成。
Ⅲ 防烟排烟
5.3.21 建筑内的防烟楼梯间及其前室是建筑物着火时最重要的安全疏散通道。火灾时可通过开启外窗等自然排烟设施将烟气排出,也可采用机械加压送风的防烟设施,使重要疏散通道内的空气压力高于其周围的空气压力,防止烟气侵入。
5.3.22 本条规定了采用自然排烟方式进行排烟或防烟时,排烟口所需要的最小净面积。
5.3.23 本条规定了防烟楼梯间及前室的防烟系统设计遵行的规范。
5.3.24 本条规定了建筑中应设置机械加压送风防烟设施的部位。
5.3.25 本条建筑内疏散走道排烟面积为走道的地面积与连通走道的无窗房间或设固定窗的房间面积之和,不包括有开启外窗的房间面积。
5.3.26 本条为机械排烟系统的设置有关规定:
1 本款是从便于疏散走道排烟系统的设置、保证防火安全和提高排烟效率等因素综合考虑而规定的。目前,国内疏散走道机械排烟系统一般均为竖向布置,但也有每层疏散走道分别设风机排烟,这种做法初投资较大,供电系统复杂,同时烟气的排放还应考虑对周围环境的威胁,故不推荐采用这种方法。
2 本款为强制性条文,强调保护防火分区完整性,避免火灾通过排烟道蔓延。排烟防火阀应符合现行国家标准《建筑通风和排烟系统用防火阀门》GB 15930的有关规定。
5.3.27 排烟风机可采用离心风机、轴流排烟风机或其他排烟专用风机。离心风机的耐热与防变形等性能较好,排烟风机在280℃环境条件下连续工作不少于30min是可行的。
在排烟风机入口总管上应设置当烟气温度超过280℃时能自行关闭的排烟防火阀,且应与排烟风机联锁,当烟气温度超过280℃时自行关闭,以防止烟火扩散蔓延到其他部位。
5.3.28 本条规定了机械送风和机械排烟管道内的设计风速。
5.3.29 本条明确了防烟与排烟系统中的风管、风口及阀门的制作材料及排烟管道的布置要求。
5.4 灭火器及砂箱的设置
5.4.1 灭火器的设置应符合现行国家标准《建筑灭火器配置设计规范》GB 50140的有关规定。
5.4.2 升压站建筑物、构筑物应按表5.4.2确定火灾危险类别及危险等级,并配置灭火器。
表5.4.2 建筑物火灾危险类别及危险等级


5.4.3 每台室外主变压器、电抗器的砂箱设置应符合下列要求:
1 每个设置点处的砂箱数量不应少于1个。
2 每个砂箱储砂容积不应小于1.0m³。
3 每个设置点处宜配备消防铲3把~5把。
4 露天设置的砂箱应有防雨措施。
条文说明
5.4.1 移动灭火器具有方便移动、操作简易的特点,能够扑灭小范围初期火灾,有多种类型可供选择。升压站设计应根据房间的类型、布置依据现行国家标准《建筑灭火器配置设计规范》GB 50140选择适当的灭火器。
5.4.2 本条规定了升压站主要建筑物、设备房间的建筑物火灾类别及火灾危险等级。针对风电工程特点,结合现行国家标准《建筑灭火器配置设计规范》GB 50140做出规定。
5.4.3 油浸式变压器发生火灾后,油品外溢,火随油流蔓延,易造成较大经济损失。在火灾初期,用砂子覆盖地面油火灭火效果较佳。除能起到灭火作用外,还可以堵住油火流淌,防止火势蔓延。
5.5 电气消防
Ⅰ 电缆
5.5.1 动力电缆和控制电缆应采用阻燃或耐火电缆。应采用耐火电缆的回路有应急照明、火灾自动报警、自动灭火装置、防排烟设施、消防水泵、联动系统等。
5.5.2 电缆在其敷设通道、构筑物及设备电缆引接孔等处应采取以下防火措施:
1 电缆室、电缆夹层、电缆竖井、电缆通(沟、隧)道中及在电缆桥架上架空敷设的动力电缆、控制电缆、通信电缆及光缆等均应分类、分层排列敷设。动力电缆的上下层之间和电缆竖井内的动力电缆左右列之间,应装设耐火隔板,其耐火极限不应低于1.00h。
2 以下部位应用耐火极限不低于1.00h的不燃材料进行封堵:
1) 电缆穿越楼板、墙体、电缆室、电缆夹层的孔洞。其中电缆竖井封堵应采用除耐火极限不低于1.00h的防火封堵材料之外,还应用耐火隔板等防火材料组合封堵。封堵层应能承受巡检人员的荷载,活动人孔可采用承重型耐火隔板制作。
2) 电缆引接至所有的屏、柜、箱等中的电缆孔洞。
3) 电缆保护管的两端。
3 在电缆通(沟、隧)道中的下列部位,宜设置阻火墙或防火墙,阻火墙紧靠两侧不少于1m区段所有电缆上应施加防火涂料、包带或设置挡火板等措施:
1) 主沟道的分支电缆沟引接处。
2) 室外进入室内电缆沟道处。
3) 不同电压配电装置交界处。
4) 长距离电缆通道中每相隔约100m处。
5) 电缆沟道与围墙的交叉处。
5.5.3 阻燃或耐火电缆当其敷设在电缆室、电缆夹层、电缆竖井、电缆通(沟、隧)道中时,可不设层间耐火隔板、不刷防火涂料。
Ⅱ 油浸式变压器及其他带油电气设备
5.5.4 单台容量为125MVA及以上的油浸式变压器应设置水喷雾灭火系统、合成泡沫喷淋系统、排油充氮系统或者其他固定式灭火装置,系统设置应满足相关规范和标准。水喷雾、泡沫喷淋系统应具备定期试喷的条件。单台容量在125MVA以下的油浸式变压器,应在其附近设置移动式灭火器材或室外消火栓。
5.5.5 屋外油浸变压器之间及与其他带油设备之间的距离应满足下列要求:
1 油量在2500kg及以上的油浸式变压器之间或油浸式电抗器之间,防火间距不应小于表5.5.5的规定。
表5.5.5 屋外油浸式变压器或电抗器之间的最小间距


注:油式消弧线圈也属于油浸设备,故也应采用本条规定的防火净距。
2 油量在2500kg及以上的油浸式变压器及油浸式电抗器与其他充油式电气设备之间,防火间距不应小于5m;油量在2500kg以下的油浸式变压器及油浸式电抗器与其他充油式电气设备之间,其防火间距不应小于3m。
3 当油浸式变压器、油浸式电抗器各自之间及与其他充油式电气设备之间防火间距不能满足本条第1款和第2款要求时,应设置防火墙。防火墙的高度应高于变压器、电抗器储油柜,其长度不应小于变压器、电抗器的储油池两侧各0.5m。
5.5.6 室内单台总油量为100kg以上的电气设备,应设置储油或挡油设施。挡油设施的容积宜按油量的20%设计,并应设置能将事故油排至安全处的设施,且不应引起污染危害。当不能满足上述要求时,应设置能容纳100%油量的储油设施。储油设施内应铺设鹅卵石层,其厚度不应小于250mm,卵石直径宜为50mm~80mm。
5.5.7 总油量超过100kg的屋内油浸式变压器,应设置单独的变压器室。
5.5.8 35kV及以下屋内配电装置当未采用金属封闭开关设备时,其油浸式电流互感器和电压互感器应设置在两侧有不燃烧实体墙的间隔内;35kV以上屋内配电装置应安装在有不燃烧实体墙的间隔内,不燃烧实体墙的高度不应低于配电装置中带油设备的高度。
Ⅲ 消防供电、应急照明及疏散指示标志
5.5.9 消防供电应符合以下要求:
1 消防水泵、火灾报警系统、灭火系统、防排烟设施与应急照明电源应按Ⅱ类负荷供电。
2 消防用电设备采用双电源或双回路供电时,应在最末一级配电箱处设置双电源自动切换装置。当发生火灾时,仍应保证消防用电。消防配电设备应有明显标志。
3 应急照明、疏散指示标志,可采用直流电源、应急电源或应急灯自带蓄电池作备用电源,其连续供电时间不应少于30min。
4 消防用电设备的配电线路应穿管保护。当暗敷时应敷设在非燃烧体结构内,其保护层厚度不应小于30mm;当明敷或在吊顶内敷设时,应穿金属管或封闭式金属线槽,并采取防火保护措施。
5.5.10 火灾应急照明和疏散指示标志应按以下原则设置:
1 建筑物主要疏散通道、楼梯间、配电装置室、站用变压器室、消防水泵房、无功补偿装置室、中控室、继电保护室、通信室、直流盘室、蓄电池室、主变压器室、GIS设备室等重要部位,均应设置应急照明。
2 在主要通道地面上用于人员疏散的应急照明,其最低照度不应低于1.0lx。
3 建筑物主要疏散通道、楼梯间、安全出口应设置发光疏散指示标志。
4 应急照明灯宜设在墙面或顶棚上;安全出口的疏散指示标志宜设在顶部;疏散走道的疏散指示标志,宜设在距室内地面高度1m以下的墙面上。
Ⅳ 火灾自动报警系统
5.5.11 升压站应设置火灾自动报警系统。其中无人值班的风电场升压站的火灾报警和消防联动信号应远传至远方监控中心。
5.5.12 报警区域和探测区域应按以下原则划分:
1 升压站根据工程规模可划分为一个报警区域或多个报警区域,宜设置一台区域火灾报警控制器或一台火灾报警控制器。
2 探测区域应按独立房间划分。一个探测区域的面积不宜超过500m²;从主要入口能看清其内部,且面积不超过1000m²的房间,也可划为一个探测区域。
3 红外光束感烟火灾探测器和缆式线型感温火灾探测器探测区域长度不宜超过100m。
5.5.13 火灾自动报警及消防联动系统设计应符合以下要求:
1 火灾自动报警系统应设有自动和手动两种触发装置。
2 火灾报警控制器容量和每一总线回路所连接的火灾探测器和控制模块或信号模块的地址编码总数,宜留有一定余量。
3 火灾报警控制器应能显示火灾报警部位信号和控制信号,也可进行联动控制。
4 集中火灾报警控制器应设置在运行值班负责人所在的单元控制室或中控室内,区域报警控制器应设置在对应的火灾报警区域内。报警控制器的安装位置应便于操作人员监控。
5 消防控制中心应设置在升压站中控室。无人值班的风电场升压站消防控制中心应设置在远方集控中心中控室。
6 火灾自动报警系统应设置交流电源和蓄电池备用电源。
7 消防专用电话可与风电场调度电话合用,其功能及布线应满足消防专用电话要求。
8 火灾自动报警系统的警报音响应区别于其他系统的音响。
9 消防控制、通信和警报线路采用暗敷设时,应采用金属管、可挠(金属)电气导管或B1级以上的刚性塑料管保护,并应敷设在不燃性材料的结构层内,且保护层厚度不宜小于30mm。当采用明敷设时,应采用金属管、可挠(金属)电气导管或金属封闭线槽保护。矿物绝缘类不燃性电缆可直接明敷,并应在金属管或金属线槽上采取防火保护措施。
10 火灾自动报警系统应接入升压站公共接地网,并用专用接地干线引至接地网。专用接地干线应用铜导体,其截面积不应小于25mm²。
11 火灾自动报警系统设备,应选择符合国家有关标准和有关准入制度的产品。
5.5.14 升压站火灾报警探测器应按以下原则选择:
1 配电装置室、变压器室、无功补偿装置室、中控室、继电保护室、通信室、直流盘室、电子计算机房、楼梯、走道、档案室、柴油发电机室及其储油间、防烟楼梯间前室及其他电气火灾危险的场所宜选择感烟探测器。蓄电池室宜选择具有防爆功能的感烟探测器。
2 相对湿度经常大于95%的场所、厨房、无烟火灾易发场所宜选择感温探测器。
3 电缆隧道、电缆竖井、电缆夹层、电缆桥架、配电装置、开关设备、变压器及控制室、计算机室的闷顶内、地板下及重要设施隐蔽处等不适合点型探测器安装的场所宜选择缆式线型定温探测器。
5.5.15 升压站点型火灾探测器设置应符合以下要求:
1 探测区域内的每个房间至少应设置一只火灾探测器。
2 一个探测区域内所需设置探测器的最少数量按下式计算:
N=S/(KA) (5.5.15)
式中:N——探测器数量(只),N应取整数;
S——探测区域面积(m²);
A——探测器的保护面积(m²);
K——修正系数,按现行国家标准《火灾自动报警系统设计规范》GB 50116规定确定。
3 在有梁的顶棚上设置点型感烟探测器、感温探测器时,应符合下列要求:当梁突出顶棚的高度小于200mm时,可不计梁对探测器保护面积的影响;当梁突出顶棚的高度为200mm~600mm时,应先确定梁对探测器保护面积的影响和一只探测器能够保护的梁间区域的个数;当梁突出顶棚的高度超过600mm时,被梁隔断的每个梁间区域至少应设置一只探测器;当梁内隔断的区域面积超过一只探测器的保护面积时,被隔断的区域应按本条第2款的规定计算探测器的设置数量;当梁间净距小于1m时,可不计梁对探测器保护面积的影响。
4 在宽度小于3m的内走道顶棚上设置点型探测器时,宜居中布置。感温探测器的安装间距不应超过10m;感烟探测器的安装间距不应超过15m;探测器至端墙的距离,不应大于探测器安装间距的一半。
5 点型探测器至墙壁、梁边的水平距离,不应小于0.5m。探测器周围0.5m内不应有遮挡物。
6 房间被书架、设备或隔断等分隔时,其顶部至顶棚或梁的距离小于房间净高的5%时,每个被隔开的部分至少安装一只点型探测器。
7 探测器至空调送风口边的水平距离不应小于1.5m,并宜接近回风口安装。探测器至多孔送风顶棚孔口的水平距离不应小于0.5m。
8 点型探测器宜水平安装。当倾斜安装时,倾斜角不应大于45°。
5.5.16 升压站线型光束感烟火灾探测器设置部位应符合以下要求:
1 探测器的光束轴线至顶棚的垂直距离宜为0.3m~1.0m,距地高度不宜超过20m。
2 相邻两组探测器的水平距离不应大于14m。探测器至侧墙水平距离不应大于7m,且不应小于0.5m。探测器的发射器和接收器之间的距离不宜超过100m。
3 缆式感温探测器宜采用直接接触安装方式。在电缆桥架或支架上设置时,选用定温型探测器。
5.5.17 手动火灾报警按钮的设置应符合以下要求:
1 每个防火分区应至少设置一个手动火灾报警按钮。从一个防火分区内的任何位置到最邻近的一个手动火灾报警按钮的步行距离不应大于30m。
2 手动火灾报警按钮应设置在明显的和便于操作的部位。当采用壁挂方式安装时,其底边距地高度宜为1.3m~1.5m,且应有明显的标志。
Ⅴ 消防联动控制系统
5.5.18 升压站内火灾自动报警系统应具备与消防水泵、排烟系统等的控制与联动功能。消防系统宜与视频监控系统建立联动功能。
5.5.19 消防水泵控制与联动应符合以下要求:
1 消防水泵应设有自动和手动两种触发装置。消防水泵停运应采用手动控制方式。当消防水泵的控制设备采用总线编码模块控制时,应在报警控制中心设置手动直接控制装置,火灾报警控制器应实现手动直接控制消防水泵的功能。
2 消防水泵可通过火灾报警控制器、消防栓按钮或消防联动模块进行启动。
3 消防控制设备对室内消火栓系统应具有下列控制、显示功能:
1) 控制消防水泵的启、停。
2) 显示消防水泵的工作、故障状态。
3) 显示启泵按钮的位置。
5.5.20 排烟风机控制与联动应符合以下要求:
1 排烟风机应设有自动和手动两种触发装置。
2 排烟风机控制系统采用总线编码模块控制时,应在报警控制中心设置手动直接控制装置,火灾报警控制器应具有满足手动直接控制的功能。
3 火灾报警后,消防控制设备对防烟、排烟设施应具有下列控制、显示功能:
1) 停止有关部位的空调送风,关闭电动防火阀,并接收其反馈信号。
2) 启动有关部位的防烟和排烟风机、排烟阀等,并接收其反馈信号。
5.5.21 火灾自动报警系统应与视频监控系统采用标准通信规约进行通信,发生火灾时,火灾自动报警系统能够与火灾发生地点最近的摄像机联动。
5.5.22 确认火灾发生后,消防控制设备应能切断有关部位的非消防电源。
Ⅵ 其他电气设备
5.5.23 气体绝缘金属封闭开关(GIS)设备的气体绝缘管型导体、共箱母线与绝缘母线在通过设备室墙壁时的孔洞,应采用防火封堵材料进行封堵。
5.5.24 电气设备室之间及对外的管沟、孔洞等应采用防火封堵材料进行封堵。
5.5.25 蓄电池室应采用防爆型灯具、通风电动机,室内照明线应采用穿管暗敷,室内不得装设开关和插座。
条文说明
Ⅰ 电缆
5.5.1 本条所规定的场所或回路,均应在外部火势作用下维持一定时间内安全运行,保证人身和设备安全。
5.5.2 电缆火灾事故是电力系统中多发性的事故,据统计,由于外部失火引起电缆火灾事故的约占总事故的75%,由于电缆本身故障自燃引起的约占总事故的25%。因此,在工程设计中对各种场所敷设的电缆采取必要的消防措施,是保证电厂安全运行的重要环节。
由于电缆是线状,在电缆室、电缆夹层、电缆竖井、电缆通(隧、沟)道敷设的电缆,以及通过电缆桥架架空敷设的电缆回路中,发生火灾的概率相对较大。因此,动力电缆、控制电缆、通信电缆及光缆等均应分类、分层排列敷设,在转弯处也应如此。动力电缆的上下层(对于电缆竖井内的动力电缆即为左右列)之间,应装设耐火极限不应低于1.00h耐火隔板阻止火灾蔓延扩大。
我国目前在一般电缆室、电缆夹层、电缆通(隧、沟)道中还难以普遍配备有效的火灾自动报警装置和灭火设施,为了有效防止电缆因短路或外界火源造成电缆引燃或沿电缆延燃,因此在电缆室、电缆夹层、电缆通(隧、沟)道中的关键部位做好防火封堵设施,应作为电缆室、电缆夹层、电缆通(隧、沟)道的基本防火手段。常用的防火封堵设施有防火隔墙、防火包、防火涂料和防火堵料等。
本条规定的三种部位,包括各个电缆集中敷设通道及构筑物的电缆出入口、电气设备电缆引接处及电缆保护管两端。根据工程具体情况,需要设置防火封堵的其他部位,由工程设计决定。
5.5.3 工程中采用阻燃或耐火电缆时,可不设层间防火隔板、不刷防火涂料,但仍应采取其他电缆防火阻燃措施,例如与设备连接后电缆孔仍需进行防火封堵;当阻燃或耐火电缆敷设在电缆室、电缆夹层、电缆通(隧、沟)道中时,电缆可不采取其他防火保护措施,但防火墙仍需按照5.5.2中第3条进行设置。当阻燃或耐火电缆敷设在电缆竖井中时,如果电缆竖井的进出口均进行了封堵,里面的电缆也可不采取其他防火保护措施,反之受限。
Ⅱ 油浸式变压器及其他带油电气设备
5.5.4 参照现行国家标准《火力发电厂与变电站设计防火规范》GB 50229对容量为125MVA及以上的油浸变压器,考虑其重要性,应设置火灾探测报警系统和固定灭火系统。固定灭火系统除了可采用水喷雾灭火系统外,排油注氮灭火装置和合成泡沫喷淋灭火系统在升压站中的应用在逐渐增加,且均通过了消防检测机构的检测,因此也可作为变压器的消防灭火措施。
5.5.5 本条第1款参照现行国家标准《火力发电厂与变电站设计防火规范》GB 50229相关条款编制,考虑到风电场中有采用磁控电抗器(MCR)作为无功补偿装置布置在升压站内的情况,这种电抗器外形和结构形式与油浸变压器基本相似,所以引用了现行国家标准《火力发电厂与变电站设计防火规范》GB 50229相关条款并增加了对油浸式电抗器的规定。本条第1款为强制性条款。
Ⅲ 消防供电、应急照明及疏散指示标志
5.5.9 本条是对消防供电的规定。
本条第1款和第2款根据现行国家标准《火力发电厂与变电站设计防火规范》GB 50229相关条款编写。考虑到消防供电的重要性,这两款也与现行国家标准《火力发电厂与变电站设计防火规范》GB 50229一样作为强制性条款。
最末一级配电箱是指直接与消防设施连接的配电箱或控制电源箱。在设置自动切换设备时,要有防止由于消防设备本身故障且开关拒动时造成的全站站用电停电的保护措施,因此应配置必要的控制回路和备用设备,保证可靠的切换。同时消防用电供电回路必须与其他动力、照明回路分开设置,即与其他照明动力回路不共用该回路。消防供电回路应有明显的标示,便于在紧急情况下人员正确操作,避免发生误操作。其中,排烟设施中多个轴流风机的供电可以采用从400V主配电盘引出两路电源分别引至轴流风机的控制箱内(箱内设置双电源切换装置);如果轴流风机控制箱较多,则可以采用并联的方式引接该两路电源。
目前风电场升压站大部分都使用EPS电源系统。为保证消防应急照明和疏散指示标志可靠工作,除使用EPS电源系统外也可采用直流电源、自带蓄电池的应急灯作为备用电源,并根据现行国家标准《建筑设计防火规范》GB 50016有关条文,规定了蓄电池作为备用电源的连续供电时间。
5.5.10 为保证事故情况下人员的安全疏散,应急照明灯一般都装设在通道的墙面或顶棚上,其具体安装位置还有以下几种:楼梯间内一般设在墙面或休息平台楼板下,楼梯口和安全出口一般设在门口上方。疏散指示标志按条文规定要求设置,具体安装位置允许按照实际工程需要做适当调整,可在楼板面以上1m以内的墙面上选择(该范围符合一般人行走时目视前方的习惯,容易发现标志)。但疏散指示标志如设在吊顶上,有被烟气遮挡的可能,设计中应予避免。
Ⅳ 火灾自动报警系统
5.5.11 本条参照现行国家标准《火力发电厂与变电站设计防火规范》GB 50229相关条款编制。考虑到风电场工程有按无人值班原则设计的升压站(开闭站)、风电场由远方集中控制中心监控的实际需求,确定本条也按强制性条款执行。
5.5.12 本条参照现行国家标准《火灾自动报警系统设计规范》GB 50116相关条款制定。对于风电工程来说,电气设备布置相对集中,火灾报警探测点较少,可将整个工程设置为1个报警区域,整个工程可采用区域报警系统结构或集中报警系统结构,报警及联动控制设备集中布置,便于维护管理。这样划分的优点有利于运行维护管理,并能节省电缆用量,降低系统成本。
5.5.13 火灾自动报警系统的设计,应符合现行国家标准《火灾自动报警系统设计规范》GB 50116规定。
1 设计火灾自动报警系统时,自动和手动两套触发装置应同时设置,即在火灾自动报警系统中设置火灾探测器的同时,还应设置一定数量的手动火灾报警按钮。
本规定目的是为了进一步提高火灾自动报警系统的可靠性和报警的准确性。
2 为适应风电场分期建设的实际情况,在设计升压站消防工程中选择火灾报警控制器容量时,宜考虑留有一定余量,以便后期设备的接入。
3 系统中火灾报警设备型号都应在报警控制器上集中显示,控制器对消防联动设备均应进行联动控制和显示其动作状态。联动控制的方式可以是集中控制,也可以是分散控制。
4 区域报警系统宜用于二级保护对象;集中报警系统,宜用于一级和二级保护对象。有关保护对象分级详见本规范条文说明表7。
5 风电场工程大多按“无人值班、少人值守”原则设计,仅在中控室有人员值守。根据现行国家标准《火灾自动报警系统设计规范》GB 50116要求,必须将集中火灾报警控制器、消防联动控制设备等布置在有人员值班的控制室或值班室内。因此,在风电场工程中采用中控室兼作消防控制中心,有利于值班人员对火情的监视。无人值班的升压站是指该站正常运行时,无人值班,也无人值守。因此,消防控制中心需设置在远方集控中心或远方值守室内。
6 安装火灾自动报警系统的场所均为重要的场所。火灾自动报警系统及时、准确的报警,可以使火灾损失大为减少,所以要求其主电源的可靠性高,有两个或两个以上电源供电,并能进行自动切换。同时,还要有蓄电池备用电源,来确保其供电的切实可靠。
7 消防专用电话网络应为独立的消防通信系统。
风电场工程的通信系统采用单独布线,调度通信系统为直接通话方式,通信调度台一般都布置在中控室内,与消防专用电话要求的快速、直接通话功能相一致,可以满足消防通信的要求。作为消防专用电话的调度电话布线需按火灾自动报警系统的布线要求设置,电话配置需满足现行国家标准《火灾自动报警系统设计规范》GB 50116有关规定。
8 由于火灾事故在风电场中具有危害性大、不易控制且必须及时处理的特殊性,要求运行人员能及时、正确判断火灾事故,消除麻痹思想,特规定消防报警的音响应区别于其他音响。
9 风电场升压站均设有公共接地网,能满足电力系统设备接地的要求。火灾自动报警系统作为工程电气设备,接入公共接地网。
5.5.14 本条提出了风电场升压站中火灾报警系统常用的报警探测器类型及其分别适用的场所。本条依据现行国家标准《火灾自动报警系统设计规范》GB 50116和《火力发电厂与变电站设计防火规范》GB 50229要求,结合近几年来我国风电场升压站火灾自动报警系统设计经验,给出了风电场升压站内不同场所适合的报警探测器的种类。
表6结合风电场实际情况,给出升压站内各重要场所和设备选用的火灾探测报警器类型,以供参考。
表6 火灾探测报警器类型

5.5.15 本条依据现行国家标准《火灾自动报警系统设计规范》GB 50116要求,结合风电场升压站的具体情况,给出了适用于电场升压站的点型火灾探测器的设置及安装原则。
风电场升压站火灾自动报警系统的保护对象根据其使用性质、火灾危险性、疏散和扑救难度分为一级和二级,并宜符合表7的规定。
表7 火灾自动报警系统保护对象分级


5.5.16 本条依据现行国家标准《火灾自动报警系统设计规范》GB 50116要求,结合风电场升压站的具体情况,给出了适用于风电场升压站的线型火灾探测器的设置及安装原则。
Ⅴ 消防联动控制系统
5.5.18 本条依据现行国家标准《火灾自动报警系统设计规范》GB 50116和《火力发电厂与变电站设计防火规范》GB 50229要求,结合风电场升压站的具体情况编写。
根据风电场实际情况,火灾自动报警系统至少应实现与消防水泵、排烟系统的联动功能,较先进的风电场升压站可实现火灾自动报警系统与视频监控系统的联动功能。控制系统一般采用总线编码模块形式,编码模块可采用监视模块和控制模块两种,监视模块主要监视消防水泵、排烟系统的运行状态,控制模块可实现设备的启、停控制。
Ⅵ 其他电气设备
5.5.25 本条依据现行国家标准《电气装置安装工程 蓄电池施工及验收规范》GB 50172相关条款要求,增加了蓄电池室防爆设计内容,所以本条再次作为强制性条文,在风电场工程中以引起足够重视。
附录A 火灾危险性分类
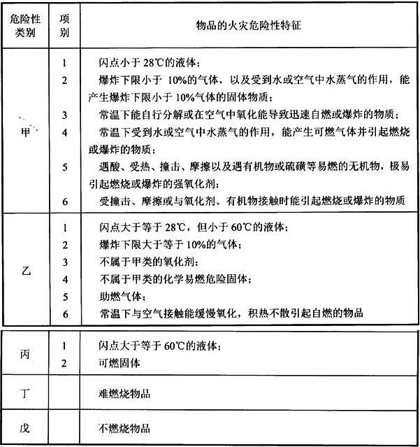
A.0.1 生产的火灾危险性应根据生产中使用或产生的物质性质及其数量等因素,分为甲、乙、丙、丁、戊类,并应符合表A.0.1的规定。
表A.0.1 生产的火灾危险性分类


A.0.2 储存物品的火灾危险性应根据储存物品的性质和储存物品中的可燃物数量等因素,分为甲、乙、丙、丁、戊类,并应符合表A.0.2的规定。
表A.0.2 储存物品的火灾危险性分类


条文说明
A.0.1 由于生产的火灾危险性分类受众多因素的影响,实际设计还需要根据生产工艺、生产过程中使用的原材料以及产品及其副产品的火灾危险性等实际情况确定。为便于使用,表8列举了部分常见生产的火灾危险性分类。
表8 生产的火灾危险性分类举例




A.0.2 本条规定了储存物品的火灾危险性分类原则,表9列举了一些常见储存物品的火灾危险性分类,供设计时参考。
表9 物品的火灾危险性分类举例

本规范用词说明
1 为便于在执行本规范条文时区别对待,对要求严格的程度不同的用词说明如下:
1) 表示很严格,非这样做不可的:
正面词采用“必须”,反面词采用“严禁”;
2) 表示严格,在正常情况下均应这样做的:
正面词采用“应”,反面词采用“不应”或“不得”;
3) 表示允许稍有选择,在条件许可时首先应这样做的:
正面词采用“宜”,反面词采用“不宜”;
4) 表示有选择,在一定条件下可这样做,采用“可”。
2 条文中指明应按其他标准执行的写法为:“应符合……的规定”或“应按……执行”。
引用标准名录
《室外给水设计规范》GB 50013
《建筑设计防火规范》GB 50016
《火灾自动报警系统设计规范》 GB 50116
《建筑灭火器配置设计规范》GB 50140
《水喷雾灭火系统设计规范》 GB 50219
《建筑内部装修设计防火规范》 GB 50222
《消防给水及消火栓系统技术规范》 GB 50974
参考文献
[1] GB/T 2900.1 电工术语 基本术语
[2] GB 8624 建筑材料及制品燃烧性能分级
[3] GB 12955 防火门
[4] GB 15930 建筑通风和排烟系统用防火阀门
[5] GB 50041 锅炉房设计规范
[6] GB 50172 电气装置安装工程 蓄电池施工及验收规范
[7] GB 50217 电力工程电缆设计规范
[8] GB 50222 建筑内部装修设计防火规范
[9] GB 50229 火力发电厂与变电站设计防火规范
[10] CECS 154 建筑防火封堵应用技术规程
[11] 国能安全[2014]161号 防止电力生产事故的二十五项重点要求
本站除声明原创之外均来自网络,旨在传递更多消防常识,如有倾权,联系删除。发布者:就爱消防网,本文地址:https://ixiaofang.com/14553.html
